马来西亚劳动法

马来西亚法律

第265号法案

1955年劳动法

截至2023年1月1日

本文本仅为1955年《劳动法》的更新文本,由总检察署提供。除非根据1968年《法律修订法》[第1号法令] 第14(1)款的规定重新印行,否则本文本并非正式文本。

1955年劳动法

                                首次颁布       …   …   …   …   …   …      1955年(1955年第38号联邦法令)

                                修订        …   …   …   …   …   …   …      1981年(第265号法令,自1982年2月18日起生效)

                                最新修订自第A1651号法案于   …   …      2023年1月1日起施行

   ————————————————————————
章节安排
  ————————————————————————

第一章
概要

1. 简称和适用范围
2. 释义
2A. 部长可禁止不以劳动合同形式雇佣的情形
2B. 一般豁免或排除权
3. 人员任命
4. 上诉
5. 其他成文法对本法的影响

第二章
劳动合同

6. 现有合同的保留
7. 本法更优惠条件优先适用
7A. 比本法更优惠条款或条件的有效性
7B. 关于本法未作规定事项的消除疑义
8. 劳动合同不得限制员工加入、参与或组织工会的权利
9. (已删除)
10. 合同应采用书面形式并包含终止条款
11. 关于合同终止的规定
12. 合同终止通知
13. 无通知解除合同
14. 因特殊原因终止合同
15. 当雇主和雇员被认为违约时
16. 在产业园区工作的员工每月最低工作天数保障
17. (省略)
17A. 第10条至16条规定不适用于学徒合同

第三章
工资支付

18. 工资支付周期
18A. 不满一个月工作时间的工资计算
19. 工资支付时间
20. 劳动合同正常终止时的支付
21. 特殊情况下劳动合同终止时的支付以及合同违约时的支付
22. 对员工预支款项的限制
23. 因服刑或出庭而缺勤期间的工资不予支付

第四章
工资扣除

24.合法扣除

第五章
工资支付制度

25. 通过金融机构支付工资
25A. 非通过金融机构支付工资
26. 限制工资支付地点、支付方式以及支付对象如何使用工资的条件属非法
27. 预支款利息禁止
28. 工资支付地点的限制
29. 工资外薪酬
30.(已删除)

第六章
工资优先权

31. 工资优先于其他债务
32. 法院向总干事提交问题

第七章
雇主、承包人、分包人及劳务承包人

33. 雇主和承包商对工资的支付责任
33A. 有关劳动者供应的信息

第八章
妇女就业

34-36.(已删除)

第九章
妊娠和分娩

37. 符合条件的期限长度及生育津贴的领取资格
38. 生育津贴支付
39. 女员工去世后向其指定受益人支付抚恤金
40. 因未通知雇主而丧失生育津贴
41. 向受托人支付津贴
41A. 对怀孕女员工解雇的限制
42. 女员工在符合条件的期限后离职的限制
43. 与本部分相悖的条件无效
44. 津贴支付登记
44A. (已删除)

第十章
儿童及青少年就业

45-56.(已删除)

第十一章
家政员工

57. 劳动合同终止
57A. 外籍家庭佣工的聘用
57B. 通知总干事外籍家庭佣工服务终止的义务

第十二章
休息日、工作时间、节假日及其他服务条件

58. (省略)
58A. 第十二章的不适用
59. 休息日
60. 加班
60A. 工作时间和夜间工作
60B. 任务工作
60C. 轮班工作制
60D. 节假日
60E. 年假
60F. 病假
60FA. 陪产假
60G. (省略)
60H. (省略)
60I. 释义

第十二A章
终止雇佣、解雇及退休福利

60J. 终止雇佣、解雇和退休福利

第十二B章
外籍员工雇佣

60K. 外籍员工的聘用
60KA. 外籍员工等的雇佣关系终止等
60L.(已删除)
60M. 禁止为雇用外籍员工而解雇本地雇员
60N. 因裁员而终止雇佣关系
60O. 永久居民免受本部分约束

第十二C章
灵活工作安排

60P. 灵活工作安排
60Q. 灵活工作安排申请

第十三章
登记册、申报表及公告栏

61. 保存登记册的义务
62. 制定工资信息申报规定的权力
63. 提交申报表的义务
63A. 通知及其他信息披露义务
64.设置公告栏的义务

第十四章
检查

65. 检查和询问权
66. 检查员到场通知
67. 检查员的权力
68. 由总干事授权的官员

第十五章
投诉与咨询

69. 总干事调查投诉的权力
69A. 第69条所授权力的限制
69B.(已删除)
69C.(已删除)
69D.(已删除)
69E.(已删除)
69F. 就业中的歧视
70. 总干事调查程序
71. 总干事的调查记录
72. 将多项申诉合并为一项申诉
73. 总干事对第三方发出禁止令
74. 免付传票费用;传票送达
75. 通过地方法院强制执行总干事命令
76. 总干事就法律问题向高等法院提交意见
77. 对总干事命令向高等法院提出上诉
78. 雇主意图潜逃时雇员的救济措施
79. 总干事调查本法潜在违法行为的权力
80. 总干事依传票进行质询
81. 雇员向总干事陈述的权利

第十五A章
性骚扰

81A. 释义
81B. 性骚扰投诉调查
81C. 雇主调查结果
81D. 向总干事提出的性骚扰投诉
81E. 总干事决定的效力
81F. 违法行为
81G.(已删除)
81H. 关于性骚扰的公告

第十六章
程序

82. 传票送达
83. 马来西亚与新加坡之间就传票、令状及命令的送达、执行和强制执行互惠规定的制定权
84. 管辖权
85. 检控
85A. 出庭权
86. 法院民事管辖权的保留条款
87. 法院判处罚款的权力
87A. 法院对雇员应得款项的支付令
88. 监禁的效力
89. 负责听证调查的总干事因法定原因无法继续履职的情形
90. 根据本法行事的官员视为公职人员
90A. 对官员的保护

第十七章
违法行为及处罚

90B. 强迫劳动
91. 第三及第四章项下的违法行为
92. 第五章项下的违法行为
93. (已删除)
94. 第九章项下的违法行为
95. (已删除)
96. (已删除)
97. 第十三章项下的违法行为
98. 第十四章项下的违法行为
99. 第十五章项下的违法行为
99A. 一般处罚
100.关于休息日、加班、节假日、年假和病假方面的违规或不履行规定的处罚措施
101. 涉及调查或检查的违法行为
101A. 和解处理权
101B. 法人团体等的违法行为
101C. 关于雇员及雇主的推定

第十八章
细则

102. 细则

第十九章
废除及保留

103. 废除及保留
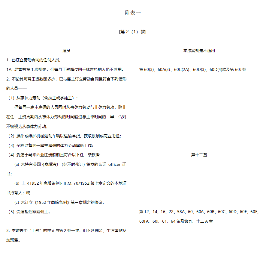
        附表一
        附表二

马来西亚法律
第265号法案
1955年劳动法

一部有关劳动就业的法案。

第一章
概要

简称和适用范围

1.(1)本法可引称为《1955年就业法》。

(2)本法仅适用于“马来半岛”。
(注:根据2000年《纳闽联邦直辖区(扩展及修改〈就业法〉)法令》[P.U. (a) 400/2000]第1(2)条,本法已扩展适用于纳闽联邦直辖区,自2000年11月1日起生效。)

释义

2.(1)在本法中,除非上下文另有说明:

“农业经营”系指雇员根据劳动合同受雇从事农业、园艺或林业工作,照料家畜家禽或采集任何植物或树木的产物的工作。

“学徒”系指已签订学徒合同的人;

“学徒合同”系指由个人与雇主签订的书面合同,雇主承诺雇用该个人,并在规定期限内对其进行系统培训或安排其接受系统培训,以掌握某一行业技能,该期限最短为六个月,最长为二十四个月,在此期间学徒有义务为雇主工作。

“经批准的便利设施或经批准的服务”系指任何便利设施或服务——

  (a) 经总干事根据第29(2)款的规定批准,由雇主申请将其纳入劳动合同的;或者

  (b) 在产业法院作出的任何裁决中或在任何集体协议中所规定的;

“经批准的激励性付款计划”系指根据第601条并为该条之目的由总干事批准的激励性付款计划;

“集体协议”具有《1967年劳资关系法》[第177号法令]所赋予的相同含义;

“分娩期”系指妊娠至少满二十二周后分娩一名或多名子女的过程,无论胎儿出生时存活或死亡;就本法而言,分娩应自实际分娩之日起算至分娩之日止,若一次分娩产下两个或多个婴儿,则应自实际分娩之日起算至最后出生的婴儿出生之日止,“分娩”一词应作相应解释;

“建筑承包商”系指任何为从事建筑工作而设立的个人、商行、公司或企业,不论其成立目的是专门或附带或结合其他业务而承接各类建筑工作,且基于与他人订立的合同为他人或代表他人从事建筑工作,包括该承包商的继承人、遗嘱执行人、遗产管理人、受让人和承继人;

“建筑工程”包括任何建筑物、铁路、港口、码头、栈桥、运河、内河航道、道路、隧道、桥梁、高架桥、下水道、排水沟、水井、疏浚工程、无线电、电报或电话设施、电力工程、煤气工程、供水工程或其他建筑工程的建造、重建、维护、修理、改建或拆除,以及为任何此类工程或结构准备基础或铺设基础,还包括任何土方工程,包括挖掘和填筑。

“劳动合同”系指不论为口头或书面形式、明示或默示,其中一方同意雇用另一方为雇员,而另一方同意为其雇主服务为雇员的任何协议,包括学徒合同;

“承包人”系指与委托人订立合同,为委托人在其业务或经营过程中或为业务或经营目的而承担全部或部分工作的任何人员;

“劳务承包人”系指与雇主、承包人或分包人订立合同,为其提供执行全部或部分工程所需的劳动力的个人,该工程系承包人或分包人与雇主或承包人订立合同约定要完成的工程。

“日”系指——

  (a) 从午夜开始的连续二十四小时的时段;或者

  (b) 就第十二章而言,对于从事轮班工作或正常工作时间超过午夜的雇员,自任何时间点开始的连续二十四小时期间;

“总干事”系指根据第3(1)款任命的劳工总干事;

“家政雇员”系指受雇于私人住宅工作且与雇主在该住宅内从事的任何行业、业务或职业无关的人员,包括厨师、女仆、男仆、保姆、贴身男仆、男仆、园丁、洗衣工、看门人、马夫以及任何供私人使用的车辆的司机或清洁工。

“雇员”系指任何人员或群体——

  (a) 属于附表一所示范围内的其中任何一类;或者

  (b) 对于部长根据第(3)款或第2A条作出命令的人员;

“雇主”系指与任何其他人订立雇佣劳动合同以雇用其为雇员的任何人,包括上述第一人所指定的代理人、经理或受托人,以及“雇用”一词及其语法变化和相关表达应作相应解释;

“外籍家庭佣工”系指并非香港公民或永久性居民的家庭佣工;

“外籍员工”系指非本国公民的员工;

“工业法庭”具有《1967年工业关系法》所赋予的相同含义;

“工业企业”包括——

  (a) 以任何方式或方法干扰、移除、搬运、运输、清洗、筛选、熔化、提炼、粉碎或以其他方式处理任何岩石、石块、砾石、黏土、沙子、土壤、粪便或矿物;

  (b) 从事制造、加工、清洗、修理、装饰、精整、装配以供销售、包装或以其他方式准备交付、拆解或拆除物品,或对材料进行加工的行业,包括造船以及发电、变电和输电或任何种类的动力传输所用的矿物制品;

  (c) 建筑施工;

  (d) 公路、铁路、水路或航空运输旅客或货物,包括在码头、栈桥、船坞、仓库或机场处理货物;

  (e) 根据第(5)款被宣布为工业企业的任何行业、企业或事业,或任何活动、服务或工作;

“含酒精饮料”具有1967年《海关法》[第235号法令]第2条所赋予“含酒精饮料”的相同含义;

“机械”一词具有《1967年工厂与机械法》[第139号法令] 中相同的含义;

“医疗官”系指受雇于联邦政府或州政府从事医疗工作的注册执业医师;

“部长”系指负责人力资源事务的部长;

“兼职雇员”系指附表一所列人员中,其与雇主约定的每周平均工作时长超过全职雇员在相同企业中从事类似工作时长的百分之三十但不超过百分之七十者。

“马来半岛”具有1948年和1967年《解释法令》[第388号法令]第3条所赋予的含义,并包括联邦直辖区;

“永久居民”系指根据有关移民的法律获准在马来西亚无限期居留的非公民居民,或经联邦政府认证在马来西亚被视为此类身份的人;

“工作场所”系指雇员为雇主从事工作的任何地点;

“委托人”系指任何在其贸易或业务过程中或为贸易或业务目的与承包商订立合同,由承包商或在承包商之下执行委托人所承担的全部或部分工作的个人;

“注册医生”系指根据1971年《医疗法》[第50号法令]注册的医生;

“性骚扰”系指在工作期间因工作关系而发生的任何具有性性质的不受欢迎的行为,无论是口头、非口头、视觉、手势还是身体接触,只要这种行为令人感到冒犯、羞辱或威胁到其身心健康。

“轮班工作”系指由于其性质需要连续或持续进行,视情况而定,由两个或两个以上班次轮流完成的工作。

“十小时工作时段”系指从员工当天开始工作之时起连续计算的十小时,包括该十小时连续时段内的任何休息、休闲或间歇时间。

“分包商”系指与承包商订立合同,由分包商或在其安排下执行承包商为其委托人所承担的全部或部分工作的任何人员,包括与分包商订立合同以执行分包商为承包商所承担的全部或部分工作的任何人员;

“地下作业”系指为从地表以下提取任何物质而进行的任何作业,其进出通道为竖井、平巷或天然洞穴。

“工资支付期”系指员工所获工资应予支付的期间;

“工资”指基本工资以及根据劳动合同因工作而应支付给员工的所有其他现金报酬,但不包括——

  (a) 任何房屋住宿的价值,或任何食物、燃料、照明、水、医疗护理或经批准的便利设施或经批准的服务的供应价值;

  (b) 雇主为员工利益或福利自行向任何养老基金、公积金、退休金计划、裁员、解雇、停工或退休计划、储蓄计划或任何其他基金或计划支付的任何款项;

  (c) 任何差旅津贴或任何差旅优惠的价值;

  (d) 因员工工作性质而需支付给员工用于补偿其特殊开支的任何款项;

  (e) 任何离职或退休时应支付的酬金;或者

  (f) 任何年度奖金或任何年度奖金的一部分;

“周”系指连续七天的一个时间段。

“周岁”系指从一个人出生之日起算的一年。

(2)部长可发布命令对附表一进行修改。

(3)部长可发布命令,宣布本法及任何其他成文法中所指明的条款适用于受雇、受聘或与之订立合同在任何农业或工业经营、建筑工程、法定机构、地方政府机关、行业、业务或工作场所从事工作的任何人员或人员类别,且自该命令生效之时起——

  (a) 命令中所指明的任何人员或个人类别应被视为雇员;

  (b) 雇用、聘用或与每一此类人员或人员类别订立合同的个人、法定机构或地方政府当局应被视为雇主;

  (c) 雇主与雇员应被视为彼此订立了劳动合同;

  (d) 该雇员为其雇主工作的地点应视为工作场所;并且

  (e) 该员工的薪酬应视为工资。

就本法的此类特定条款以及任何其他成文法而言。

(4)部长可就根据第(3)款指定的人员或人员类别受雇的条款和条件作出规定。

(4A)尽管有本法的规定,部长仍可制定规章——

  (a) 关于兼职员工的服务条款和条件;以及

  (b) 规定计算员工工作时间的方式,以确定该员工是否属于“兼职员工”的定义范围。

(5)部长可不时在宪报刊登公告,宣布任何特定行业、企业或业务,或任何类别的、种类的或描述的行业、企业或业务,或任何特定活动、服务或工作,或任何类别的、种类的或描述的活动、服务或工作,为本法所指的工业业务。

部长可禁止不以劳动合同形式雇佣的情形

2A. (1)部长可通过命令,禁止任何人员或人员类别在任何农业或工业企业、建筑工程、法定机构、地方政府机关、贸易、商业或工作场所中被雇佣、聘用从事工作,除非其与以下主体订立劳动合同——

  (a) 该农业或工业企业、建筑工程、贸易、商业或工作场所的主体或业主;或

  (b) 该法定机构或政府机关。

(2)任何该等命令生效后,受雇、受聘或缔约以进行该项工作的任何人员或人员类别,应被视为雇员,且——

  (a) 该农业或工业企业、建筑工程、贸易、商业或工作场所的主体或业主;或

  (b) 该法定机构或政府机关,

应视为雇主,并适用本法令及上述命令中指定的其他成文法的相关条款。

(3)尽管有第(1)款规定,部长仍可通过命令批准由其他特定人员或人员类别(非业主或所有者)雇佣任何人员或人员类别,但须遵守部长认为适当的附加条件。

(4)任何违反本条所称的命令者均属违法。

一般豁免或排除权

2B. 部长可发布命令,对任何人员或任何类别的人员,施加其认为适当的条件,使其全部或部分不受本法规定的约束。

人员任命

3. (1)最高元首可委任一名官员担任劳工总干事,本法中称为“总干事”。

(2)最高元首可任命他认为为执行本法规定所必需的下列各类官员,其人数由其决定,即:

  (a) 劳工局副局长;

  (b) 劳工处处长、劳工处副处长、劳工处高级助理处长及劳工处助理处长;以及

  (c) 劳工事务主任。

(3)在本法所订立的规章所规定的任何限制条件(如有)的约束下,根据第(2)款任命的任何官员应履行本法赋予总干事的所有职责,并可行使本法赋予总干事的所有权力,且该官员所履行的任何职责和所行使的任何权力,均应视为已为本法之目的而适当履行和行使。

上诉

4. 除根据第69条或第73条或第81D条第(4)款作出的决定或命令外,任何因根据第3条第(2)款任命的官员所作出的任何决定或命令而受到影响的人,如对该决定或命令不满,可在该决定或命令通知其后的21天内,以书面形式向总干事提出上诉。

其他成文法对本法的影响

5. 本法的任何规定均不得解释为免除任何已订立劳动合同的人(无论是雇主还是受雇人)根据马来西亚当时有效的任何成文法所承担的任何责任或义务,也不得限制任何公职人员根据或凭借任何此类成文法可行使的任何权力或上述任何此类人员享有的任何权利。

第二章
劳动合同

现有合同的保留

6. 在本法生效前雇主与雇员依法订立的每项协议,如对双方当事人仍有法律约束力,则在协议所规定的期限内继续有效,协议双方当事人应受本法约束,并有权享受本法规定的利益。

本法更优惠条件优先适用

7. 除第7A条另有规定外,任何劳动合同或协议中的条款或条件,不论该合同或协议是在本法生效之前还是之后订立的,如果其规定的服务条款或条件对雇员而言不如本法或根据本法制定的任何法规、命令或其他附属法例所规定的条款或条件有利,则该条款或条件在该范围内无效且不具效力,而应以本法或根据本法制定的任何法规、命令或其他附属法例中的较有利条款或条件取而代之。

比本法更优惠条款或条件的有效性

7A. 除本法或根据本法制定的任何法规、命令或其他附属法例中有明确禁止的规定外,第 7 条的任何规定均不得解释为阻止雇主与雇员就雇用雇员的任何服务条款或条件达成协议,亦不得使任何集体协议或工业法庭裁决中对雇员更为有利的服务条款或条件无效,即使这些条款或条件比本法或根据本法制定的任何法规、命令或其他附属法例的规定更为优厚。

关于本法未作规定事项的消除疑义

7B. 为消除疑虑,特此声明,若本法或根据本法制定的任何附属法例未就任何事项作出规定,或若本法可就任何事项订立规例、命令或其他附属法例,但尚未订立,不得解释为阻止在服务合约中就该事项作出规定,或阻止雇主与雇员就该事项进行协商。

劳动合同不得限制员工加入、参与或组织工会的权利

8. 任何劳动合同中的任何内容均不得以任何方式限制作为该合同一方的任何雇员的权利——

  (a) 加入已注册的工会;

  (b) 参加注册工会的活动,无论是否担任该工会的职务;或者

  (c) 为依照1959年《工会法》[第262号法令]组建工会之目的,与任何其他人联合。

9. (已经 *Act 40 of 1966 删除 )

合同应采用书面形式并包含终止条款

10. (1)服务期限超过一个月或者完成特定工作的期限超过或可能超过一个月的有固定期限的劳动合同,应当采用书面形式。

(2)在每份书面劳动合同中,均应包含一项条款,规定任何一方根据本部分的规定终止合同的方式。

关于合同终止的规定

11. (1)除非依照本部分的规定提前终止,否则为特定期间或为完成特定工作而订立的劳动合同,应于该合同所订期间届满或所指定的工作完成时终止。

(2)未约定服务期限的劳动合同应持续有效,直至依照本部分规定终止。

合同终止通知

12. (1)劳动合同的任何一方均可随时向另一方发出终止该劳动合同的通知。

(2)雇主和雇员双方应给予的通知期限应相同,该期限应由劳动合同条款中以书面形式作出的规定确定;若劳动合同条款中无书面规定,则通知期限不得少于——

  (a) 如果员工在发出通知之日受雇未满两年,则需提前四周通知;

  (b) 如果他在该日受雇已满两年但不满五年,则应提前六周通知;

  (c) 如果他在该日期已受雇五年或五年以上,则应提前八周通知:

但本条款不得被解释为禁止任何一方放弃其根据本条款获得通知的权利。

(3)尽管有第(2)款的规定,但若雇员服务终止完全或主要是由于以下事实所致,则不在此限:

  (a) 雇主已停止或打算停止雇用员工所从事的业务;

  (b) 雇主已停止或打算停止在雇员受雇工作的地点开展业务;

  (c) 该企业对员工从事特定类型工作的需求已经停止或减少,或者预计将会停止或减少;

  (d) 该企业要求雇员在其受雇工作地点从事特定种类工作的需求已经停止或减少,或者预计将会停止或减少;

  (e) 员工拒绝接受调往任何其他工作地点,除非其劳动合同要求其接受此类调动;或者

  (f) 企业或其部分业务的所有权发生变更,而雇员正是受雇于该企业或该部分业务,不论该变更是否因出售或其他处置行为或依法定程序而发生。

员工有权获得,且雇主应向员工发出终止服务的通知,该通知期限不得少于第(2)款 (a) 、(b) 或 (c) 项所规定的期限,无论劳动合同中有无相反规定。

(4)该通知应采用书面形式,可在任何时候发出,通知发出之日应计入通知期限内。

无通知解除合同

13. (1)劳动合同的任何一方均可在不事先通知对方的情况下终止该劳动合同,或者在已依照第12条发出通知的情况下,在通知期未满时终止合同,但须向对方支付一笔相当于该员工在通知期内或未到期通知期内应得工资数额的赔偿金。

(2)劳动合同的任何一方在另一方故意违反劳动合同的任何条款时,均可不经通知而终止该劳动合同。

因特殊原因终止合同

14. (1)雇主在经过适当调查后,可基于雇员行为不当,不符合其服务的明示或默示条件为由——

  (a) 不经通知解雇该员工;

  (b) 降低该员工的级别;或者

  (c) 施加其认为公正且适当的任何其他较轻的处罚,且若施加停职不发薪的处罚,其期限不得超过两周。

(2)为进行第(1)款所述的调查,雇主可暂停雇员工作,但暂停期限不得超过两周,并应向其支付不少于该期间工资的一半:

倘若调查未发现员工有任何不当行为,雇主应立即向员工退还全部扣发的工资。

(3)如果雇员本人或其家属立即面临暴力或疾病等对其人身构成威胁的情况,而该情况并非雇员根据其劳动合同所应承担的,该雇员可不经通知即解除其与雇主的劳动合同。

当雇主和雇员被认为违约时

15. (1)雇主若未依照第三部分的规定支付工资,应视为其已违反与雇员的劳动合同。

(2)员工未经雇主事先批准,连续旷工超过两个工作日,即视为违反与雇主的劳动合同,但员工有合理理由缺勤且在缺勤前或缺勤期间尽早通知或试图通知雇主的除外。

在产业园区工作的员工每月最低工作天数保障

16.(1)若雇员根据劳务合同受雇于某产业园的农业企业,其工资按每月实际工作天数计算的,其雇主有义务在该雇员的整个雇佣期内每月提供不少于24天适合其工作能力的工作;若雇主无法或未能在雇员愿意且适合工作的每个月为其提供24天工作,仍须按等同实际工作日的工资标准支付雇员该期间每日工资:

但关于雇员是否愿意或适合工作的任何争议,均应提交总干事裁决;

就本款而言,在计算上述24天时,任一周内计入的天数不应超过6天。

(2)若雇主未履行第(1)款的规定提供工作或支付工资,则应视为雇主违约。

17. (省略)

第10条至16条规定不适用于学徒合同

17A. 第10条至第16条不适用于经总干事批准且已备案的学徒合同。

第三章
工资支付

工资支付周期

18. (1)劳动合同应规定工资支付周期不超过一个月。

(2)如劳动合同中未指明工资支付周期,则就该合同而言,工资支付周期应视为一个月。

不满一个月工作时间的工资计算

18A. 虽有第60I条规定,按月薪计酬但未完成整月服务的雇员——

  (a) 于当月首日之后入职;

  (b) 雇佣关系于当月结束前终止;

  (c) 当月有一日或多日无薪缺勤;或

  (d) 因遵守《1952年国民服役法》[第425号法案] 被征召服役、根据《2003年国民服役培训法》[第628号法案] 要求参训或履行其他国民服役相关成文法的规定缺勤,

其当月应付工资应按以下公式计算:

月薪/当月工资周期总天数 × 符合条件的工作天数。

工资支付时间

19.(1)除第(2)款另有规定外,雇主应于工资支付周期结束之后的七日之内,向其每位雇员支付扣除合法扣除款项后的该工资支付周期内的工资。

(2)休息日工作、第60D(1) (a) 及 (b) 款所指的公告公共假日工作以及第60A条所指的加班工作的工资规定的款项应于下一个工资支付期的最后一日之前支付。

(3)尽管有第(1)款和第(2)款的规定,但如总干事认为在该期限内付款不切实可行,可应雇主的申请,将付款期限延长其认为适当的天数。

劳动合同正常终止时的支付

20.依照第11 (1) 款或第12条的规定终止劳动合同的雇员,其已赚取但尚未支付的工资(扣除依法应扣款项)应在该劳动合同终止之日支付给该雇员。

特殊情况下劳动合同终止时的支付以及合同违约时的支付

21. (1)雇主依照第13条第(1)款或第(2)款以及第14条第(1)款第 (a) 项的规定不提前通知即解除雇员的劳动合同——

  (a) 该雇员截至劳动合同终止生效之日前一日所赚取的工资,扣除雇主根据第 24 条有权扣除的任何款项;

  (b) 此外,若雇主根据第13 (1) 款终止劳动合同,根据该款应向雇员支付的补偿金,应在劳动合同终止之日或之前由雇主支付给雇员。

(2)若雇员依照第 13 条第(1)款或第(2)款或第 14 条第(3)款的规定未提前通知雇主即终止劳动合同,该雇员截至终止服务之日所应得工资,扣除雇主根据第 24 条有权扣除的款项后,雇主应予以支付。

在劳动合同终止生效之日前一天起算,包括终止生效当日在内的工资,雇主应在劳动合同终止后的第三天内支付给雇员。

对员工预支款项的限制

22. 任何雇主在任何一个月内向雇员预付其尚未赚取的工资,其总额不得超过该雇员在前一个月从该雇主处赚取的工资数额;若该雇员受雇时间不足一个月,则不得超过其在该雇主处一个月内可能赚取的工资数额,但以下情况除外:预付工资系支付给雇员——

  (a) 使他能够购买房屋或建造或改善房屋;

  (b) 使他能够购置土地;

  (c) (已由第 A1419 号法案删除)

  (d) 使他能够购买一辆汽车、一辆摩托车或一辆自行车;

  (da) 使他能够购买雇主出售的雇主企业的股份;

  (db) 以使他能够购买一台电脑;

  (dc) 以使他能够支付其本人或其直系亲属的医疗费用;

  (dd) 使他能够支付日常开支,直至收到根据 1969 年《雇员社会保险法》[第 4 号法令]发放的任何临时伤残定期款项;

  (de) 以使他能够支付其本人或其直系亲属的教育费用;

  (e) 用于任何其他目的

   (i) 对于该申请,雇主已向总干事提交书面申请;

   (ii) 在总干事看来,对员工有益的;以及

   (iii) 经总干事书面批准,但总干事在批准时可对其作出其认为适当的修改或附加其认为适当的条件;

  (f) 为部长不时在宪报刊登公告所指明的任何其他目的,不论该指明是一般适用于所有雇员,还是仅适用于任何特定雇员,或任何雇员类别、种类或描述。

(2)就本节而言,“直系亲属”指员工的父母、配偶、子女、兄弟姐妹或任何受员工监护的其他人。

因服刑或出庭而缺勤期间的工资不予支付

23. 员工因服刑期间、被羁押期间、往返监狱或其他羁押场所期间或前往、出庭或离开法庭(非作为雇主的证人)期间,不得向雇主领取工资或要求雇主支付工资。

第四章
工资扣除

合法扣除

24. (1)雇主不得违反本法规定从雇员工资中扣除款项。

(2)雇主可依法进行以下扣除:

  (a) 在应扣款月份之前三个月内,因雇主错误而向雇员多支付的工资数额内的扣款;

  (b) 根据第13(1)款应由雇员向雇主支付的赔偿金的扣除额;

  (c) 根据第22条预支工资的回收款,但前提是预支工资不计利息;以及

  (d) 任何其他成文法所授权的扣除。

(3)以下扣除项目仅应在员工书面请求的情况下进行:

  (a) 从雇员应付给注册工会或合作社储蓄贷款协会的款项中扣除的任何款项,该款项系雇员因入会费、会费、分期付款、贷款利息或其他应付款项而应付给工会或协会的;

  (b) 雇主为出售其业务中的任何股份而向雇员支付款项时,雇员所作的扣除。

(4)除非获得雇员书面请求并事先得到劳工总干事的书面许可,否则不得进行下列扣除:

  (a) 为雇员利益设立的养老金计划、公积金、雇主福利计划或保险计划的缴费扣除;

  (b) 根据第22条规定向雇员预支工资的还款扣除(若预支款产生利息),以及对应计利息支付的扣除;

  (c) 代雇员向第三方支付的款项扣除;

  (d) 雇员购买业务中由雇主企业所售商品的支付款项扣除;

  (e) 根据雇员要求或雇佣合同条款,为雇主提供给雇员的住宿租金及服务、食品与膳食费用进行的扣除。

(5)除非总干事确信提供住宿、服务、食品或膳食是为了员工的利益,否则不得准许从第(4)款 (e) 项所述款项中扣除任何费用。

(6)若雇员从根据1993年《合作社法》[第502号法令]注册的合作社经营的商店赊购食品、日用品或其他商品,经雇员书面请求并经合作社商店经理同意,雇主可从雇员工资中扣除不超过赊购金额的款项,并将扣除的款项支付给经理以清偿雇员的债务。

(7)尽管有第(2)、(3)、(4)和(6)款的规定,但总干事在接到雇主或特定类别或多个类别的雇主的申请后,可允许从雇员或特定类别或多个类别的雇员的工资中为特定目的进行扣除,但须符合其认为适当的条件。

(8)根据本条规定从雇员任何一个月的工资中扣除的总额,不得超过该雇员当月工资的百分之五十。

(9)第(8)款的限制不适用于——

  (a) 根据第13 (1) 款规定雇主应向雇员支付的赔偿金中的扣除额;

  (b) 从员工劳动合同终止时其工资的最终支付额中扣除员工仍欠雇主且未支付的任何款项;

  (c) 用于偿还住房贷款的扣除额,但须经总干事事先书面批准,可超出工资收入百分之五十的限额,但超出部分不得超过工资收入的百分之二十五。

第五章
工资支付制度

通过金融机构支付工资

25. (1)任何雇员因所做工作而应得或应付给他的全部工资,扣除任何依法准许的扣除款项后,应通过支付到由金融机构开设的账户的方式实际支付给他,该账户可以是雇员本人的账户,也可以是雇员与一个或多个其他人按照雇员的指定共同开设的账户。

(2)任何雇员均有权向法院追讨其工资中未依照第(1)款规定实际支付给他的部分,但依法从第四部分扣除的款项除外。

(3)就本部分而言,“金融机构”包括——

  (a) 根据 2013 年《金融服务法》[第758号法令]获发牌照的银行及获批准发行指定支付工具的机构;

  (b) 根据 2013 年《伊斯兰金融服务法》[第759号法令]获得许可的伊斯兰银行以及获批准发行指定伊斯兰支付工具的机构;

  (c) 《2002 年发展金融机构法》[第618号法令]所规定的机构。

(4)部长可藉命令,指明第3款 (a) 及 (b) 项所指的任何获批准的指定支付工具发行人或任何获批准的指定伊斯兰支付工具发行人,为就本部有关支付工资而言获认可的指定支付工具发行人或获批准的指定伊斯兰支付工具发行人。

非金融机构支付工资

25A. (1) 尽管有第 25 条第(1)款的规定,雇主可应雇员的书面请求,并受第(2)款的限制,向其雇员支付工资——

  (a) 以法定货币支付;或者

  (b) 以支票形式支付,支票抬头为员工本人或其指定人。

(2)雇主应根据其雇员根据第(1)款提出的书面请求,向总干事申请批准以法定货币或支票支付工资。

(2A)总干事可对根据第(2)款所给予的批准附加其认为合适的任何条件。

(3)根据第(1)款提出请求的员工可随时以书面通知雇主的方式撤回该请求。

(4)第(3)款所指的通知自通知发出之日起满四周后生效,但不得早于此期限。

(5)在获得第(2)款规定的批准后,雇主不得无故拒绝雇员提出的关于工资支付方式的请求。

(6)因员工根据第(1)款提出请求而产生的任何争议,应提交总干事处理,总干事就此事项作出的决定为最终决定。

(7)第69条不适用于根据第(6)款产生的任何争议。

限制工资支付地点、支付方式以及支付对象如何使用工资的条件属非法

26. 任何雇主均不得在任何劳动合同中规定雇员所获工资应于何处、以何种方式或向何人支出,任何劳动合同中的此类规定均属无效,不具法律效力。

预支付利息禁止

27. 任何雇主均不得——

  (a) 作任何扣除;或者

  (b) 收取任何款项,

任何雇员因雇主在正常支付工资日期之前预支工资而给予的折扣、利息或任何类似费用,但预支工资总额不超过一个月工资的除外。

工资支付地点的限制

28. 任何雇主均不得在酒馆或其他类似场所、娱乐场所、零售商品的商店或店铺向雇员支付工资,但雇员受雇于上述场所的情况除外。

工资外薪酬

29. (1)本部分的任何规定均不得使雇主与雇员订立的劳动合同因雇主同意向雇员提供住房、食物、燃料、照明、水、医疗护理或任何经批准的便利设施或经批准的服务而成为非法,但雇主不得在劳动合同条款中向雇员提供任何含酒精饮料。

(2)局长可应雇主以书面形式提出的申请,以书面形式批准任何设施或服务为认可设施或认可服务,在批准时,局长可对其作出其认为适当的修改或施加条件。

(3)任何人如对总干事根据第(2)款作出的任何决定不满,可在该决定通知其后的三十天内,以书面形式向部长提出上诉。

(4)对于根据第(3)款向其提出的任何上诉,部长可作出其认为公正的决定或命令,且该决定或命令为最终决定。

30.(因 A1026 号法案而废止)

第六章
工资优先权

工资优先于其他债务

31. (1)凡依照法院根据任何持有抵押权、押记、留置权或判决(以下统称“担保债权人”)之人的申请所作出的命令,或依照债券持有人所享有的权利,出售任何人的财产(以下称“应付款人”),或扣押或扣留应付款人所欠的款项,而该应付款人根据本法的规定负有支付其雇员工资或支付其与承包人所订合同项下应支付给承包人的劳务费的义务的,法院或接管人或管理人不得授权将出售所得款项或所扣押或扣留的款项支付给担保债权人或债券持有人,除非法院或接管人或管理人已查明并从该款项中支付该应付款人在出售、扣押或扣留之日应支付给雇员的工资或应支付给承包人的劳务费。

但本条仅适用于出售作为工作场所的不动产,该不动产上——

  (a) 任何如上所述应得工资的雇员;

  (b) 任何因上述劳动而应由该承包商支付工资的雇员;

  (c) 任何因上述劳务分包合同而向该劳务分包商索要欠款的劳务承包商,

在该工资赚取之时或该款项到期之时,雇员或承包商受雇或工作的场所,以及该场所内用于该工作的任何动产的销售所得,以及因该雇员或承包商从事工作而应支付给该雇员或承包商的任何款项或因出售该工作产品而获得的任何款项:

此外,还规定——

  (a) 如果应承担责任的人是雇主,本条赋予员工工资优先于有担保债权人主张权利的总额,不得超过雇主应向该员工支付的任何连续四个月工资的数额;

  (b) 如应承担责任者为雇主,且根据第 33 条向该雇主追讨工资,则本条所规定的优先于有担保债权人之任何雇员工资总额,不得超过雇主在出售、扣押或扣留之日应付给承包商的款项,除非该承包商亦为劳务承包商;

  (c) 若应承担责任的人是承包商或分包商,且其欠款是因劳务而产生,则根据本节规定对该承包商的劳务款享有优先权的金额,不得超过该承包商在任何连续四个月期间内应向其雇员(包括该承包商所雇用的任何劳务分包商)支付的劳务款总额。

(2)在本节中,除第二项规定外,“工资”包括解雇和裁员补偿、年假工资、病假工资、公共假日工资和生育津贴。

法院向总干事提交问题

32. (1)为确定根据第31条应付任何雇员或分包商的劳务款项,法院、破产管理人或经理人可将该问题提交给总干事,并请求其就此进行调查就此事向法院、破产管理人或经理人提交调查结果,劳工总监应遵照此类要求执行。

(2)就根据第(1)款进行的任何调查而言,总干事应具有第70条 (f) 款所赋予他的所有权力,且第80条应视同该调查是根据第69条进行的而生效。

第七章
雇主、承包人、分包人及劳务承包人

雇主和承包商对工资的支付责任

33. (1)在业务经营过程中或为业务经营目的,委托人与承包人订立合同,由承包人或在其监督下执行委托人所承担的全部或部分工作,且承包人或其任何分包人应向任何雇员支付因履行合同而完成工作的工资的,委托人、承包人以及任何此类分包人(非雇主)应与雇主共同承担连带责任,支付该工资,如同该雇员直接受雇于委托人、承包人以及任何此类分包人一样。

鉴于——

  (a) 在建筑施工合同的情况下,除非委托人同时也是建筑承包商或房屋开发商,否则委托人无需根据本款规定支付工资。

  (b) 业主、承包商以及任何分包商(非雇主)对任何雇员根据本款所承担的责任,不得超过该雇员连续三个月应得的工资;

  (c) 该雇员应在工资到期应付之日起九十日内,依照第三部分有关工资支付的规定,向雇主提起追讨工资的诉讼或向总干事提出投诉。

(2)除雇主外,任何向任何雇主的雇员支付了本节规定的工资的人,均可对该雇主提起民事诉讼,要求其偿还所支付的工资数额。

有关劳动者供应的信息

33A. (1)凡打算提供或承诺提供任何雇员的劳工承揽商,须在提供雇员前十四天内以规定格式向总干事登记。

(1A)根据第(1)款规定提供劳务的承包商向雇主、承包商或分包商提供任何雇员的,应当订立书面合同,并应将该合同或与该合同有关的任何其他文件提供给有关方面查阅。

(2)如果第(1)款所指的劳务承包商提供任何雇员,该承包商应保存或维持一个或多个登记册,其中载有其提供的每名雇员的相关信息,并应将此类登记册提供给他人查阅。

(3)劳务承包商,其——

  (a) 未依照第(1)款的规定向总干事登记即向其雇员提供;

  (aa) 未能按照第(1A)款的要求提供此类合同或与该合同有关的任何其他文件供查阅;或者

  (b) 未按照第(2)款的要求保存或维护任何登记册,或未提供任何登记册供查阅;

即为违法,一经确认,可处以不超过五万林吉特的罚款。

第八章
妇女就业

34 – 36. (因 A1651 号法案而删除)

第九章
妊娠和分娩

符合条件的期限长度及生育津贴的领取资格

37. (1) (a) 每位女员工均有权——

   (i) 每次分娩后享有符合资格的产假;以及

   (ii) 除本部分另有规定外,有权从其雇主处获得按照第(2)款规定计算或确定的产假津贴,该津贴应涵盖符合条件的产假期间。

  (aa) 女雇员如符合 (a) (i) 项所规定的产假资格,不论其是否符合 (c) 款规定的产假津贴领取条件,也不论其是否符合第(2) (a) 款规定的条件,只要经注册医生证明其身体状况适合复工,并经雇主同意,可在产假期间的任何时间复工。

  (b) 在遵守第40条规定的前提下,产假不得早于女性雇员分娩日前第三十天开始,亦不得迟于其分娩日翌日开始:

但若经医疗官员或雇主指定的注册医生证明,该女性雇员因怀孕晚期无法胜任工作,则可要求该雇员在医疗官员或雇主指定的注册医生预先确定的分娩日之前14天内的任何时间开始休产假。

  (bb) 女雇员若在分娩前30天之前开始休产假,则其提前停止工作的期间不应视为产假,且对于超出分娩前30天的停止工作期间,其无权获得任何产假津贴。

  (c) 尽管有 (a) (ii) 项的规定,但女雇员在分娩时若已有五个或五个以上子女存活,无权领取任何生育津贴。

  (d) 就本部分而言——

   (i) “子女”指所有亲生子女,不论年龄大小;并且

   (ii) “符合条件的期间”指不少于98个连续天数的产假期间。

(2) (a) 如果符合资格,女雇员有权从雇主处领取产假津贴,领取期限为:

   (i) 她在分娩前的九个月内受雇于雇主,受雇时间累计不少于九十天;

   (ii) 她在分娩前四个月内的任何时间受雇于该雇主;

  (b) 符合第(1)款 (a) 项规定的可领取生育津贴的女雇员,有权在符合规定的期间内,每天从雇主处领取相当于其正常日薪的生育津贴,或者领取部长根据第102条第(2)款 (c) 项规定的津贴,以金额较高者为准。

  (c) 按月领取工资的女雇员在符合领取条件的期间内,若其在休产假期间仍按月领取工资且工资未因休产假而减少,则应视为已领取了生育津贴。

  (d) 若一名女雇员根据本节规定向多个雇主申领生育津贴,其领取的生育津贴总额不得超过其仅向一个雇主提出申领时应得的数额。

(3)若根据第(2)款规定,女雇员有权向不止一个雇主申领生育津贴,则支付生育津贴的雇主有权向其他雇主追讨一笔款项,作为民事债务,该款项应与支付给女雇员的生育津贴金额成比例,比例为女雇员在分娩前九个月期间为该其他雇主工作的天数与女雇员在该期间工作的总天数之比:

但若女雇员未遵守第40条第(1)款或第(2)款的规定,支付生育津贴的雇主不因此被阻止按照本款规定计算并追回其应得的分担款。

(4)任何雇主在女雇员依法享有产假期间终止其服务,即属违法:

但就本条而言,此种终止不包括因雇主停业而终止的情况。

生育津贴支付

38. 第37条第(2)款所指的产假津贴,应按照该女雇员劳动合同中每个工资支付期的工资支付方式支付,如同该津贴是该工资支付期内所赚取的工资一样,依照第19条的规定执行。

女员工去世后向其指定受益人支付抚恤金

39. 如果女雇员在通知雇主其预计分娩日期后开始休产假,并在符合领取条件的期间内因任何原因死亡,其雇主或本应向其支付任何产假津贴但因女雇员死亡而未支付的雇主,应向其根据第41条指定的人支付津贴,如无指定人,则向其法定个人代表支付,津贴按第37 (2) 款计算或规定的标准从其开始休产假之日起至其死亡前一日止支付。

因未通知雇主而丧失生育津贴

40. (1)即将离职的女员工若知晓或有理由相信其离职之日起四个月内将分娩,应在离职前通知雇主其怀孕情况,如果其未能这样做,她将无权从该雇主处领取任何生育津贴。

(2)女雇员应在预计分娩日期前六十天内将其怀孕情况及打算开始休产假的日期通知雇主,若其未通知雇主即开始休产假,尽管有第 38 条的规定,其产假津贴的发放仍可暂停,直至其向雇主发出通知。

(3)(因第 A1419 号法案而删除)

(4)任何女雇员,其雇主为雇员提供免费医疗,而该女雇员在怀孕期间,经注册医生证明其有必要或适宜接受雇主提供的免费医疗,却故意拒绝或未能接受者,如其原本有权领取生育津贴,则应丧失七天的津贴。

(5)依照本条规定应发出的通知未发出或存在任何缺陷或不准确之处,不得成为阻止提出任何领取生育津贴的请求的理由,除非证明雇主因该通知未发出、存在缺陷或不准确而受到损害。

(6)如未能在本条所指明的期间内发出任何此类通知,但如查明该未发通知是由于失误或其他合理原因所致,则该女雇员领取生育津贴的权利不受影响:

但如对是否因失误或其他合理原因导致的此种失职存在争议,则应根据第69条提交总干事裁决。

(7)向雇主发出的通知(若存在多名雇主则可仅向其中一名发出),可采用书面形式或口头形式递交给工头、该女性雇员受雇期间的其他监督人员、或雇主为此目的指定的任何人员。

向受托人支付津贴

41. 女雇员可指定另一人代其领取生育津贴,凡向该指定人支付的生育津贴,就本法而言,应视为向该女雇员本人支付。

对怀孕女员工解雇的限制

41A. (1)女雇员怀孕或因怀孕患病期间,其雇主除非基于以下理由,否则终止其服务或向其发出终止服务通知,即属违法——

  (a) 故意违反第13条第(2)款所规定的劳动合同条款;

  (b) 根据第14(1)款所指的不当行为;或者

  (c) 雇主企业的停业。

(2)依照第(1)款规定,女雇员的服务关系被终止的,雇主应承担证明该终止并非基于其怀孕或因怀孕而患病的举证责任。

女员工在符合条件的期限后离职的限制

42. (1)若女性雇员因经注册医生证明由其怀孕及分娩所致、且导致其不胜任工作的疾病,在符合资格期间届满后持续缺勤,则自符合资格期间届满后九十日内,雇主终止其服务或发出解雇通知的行为属违法行为。

(2)除第(1)款另有规定外,如女雇员在产前四个月内任何时间被终止服务并获得代通知金,计算其受雇期间以适用本部分规定时,应视为其已获适当通知而非代通知金。

与本部分相悖的条件无效

43. 劳动合同中的任何条款,若使女雇员放弃或被视为放弃本部分所赋予的任何权利,则该条款无效且不具约束力,本部分所赋予的权利应被视为取代该条款。

津贴支付登记

44. 每个雇主均须备存一份由部长根据本法例订立的规例所指明格式的登记册,记录根据本部向女雇员支付的所有款项,以及该等规例所指明的与此有关的其他事项。

44A. (已由 A1651 号法案删除)

第十章
儿童及青少年就业

45 – 56. (已因1966年第40 号法令删除)

第十一章
家政员工

劳动合同终止

57. 除非合同中有明确相反的规定,雇主与家政雇员之间的劳动合同可由雇主或家政雇员提前14天通知对方终止,或者由一方支付相当于家政雇员14天工资的赔偿金来终止。

但任何此类合同均可由任何一方在对方行为违反合同条款和条件的情况下,无需通知且无需支付赔偿金而终止。

外籍家庭佣工的聘用

57A. (1)雇主雇用外籍家庭佣工后,须在三十天内以总干事所订明的方式,将有关雇用情况通知总干事。

(2)雇主违反第(1)款规定即属违法,一经确认,可处不超过五万林吉特的罚款。

通知总干事外籍家庭佣工服务终止的义务

57B. (1)如外籍家庭佣工的服务因下列因素终止——

  (a) 由雇主;

  (b) 由外籍家庭佣工;

  (c) 马来西亚移民局向外籍家庭佣工签发的工作准证到期之时;或者

  (d) 因外籍家庭佣工被遣返或驱逐出境,

雇主应在服务终止后的三十天内,以总干事确定的方式将终止情况通知总干事。

(2)就第(1)款 (b) 项而言,外籍家庭佣工服务的终止包括该外籍人士的离职行为。

(3)雇主违反第(1)款规定即属违法,一经确认,可处不超过五万林吉特的罚款。

第十二章
休息日、工作时间、节假日及其他服务条件

58.(省略)

第十二章的不适用

58A. 凡在本部分生效前签订并获工业法庭承认的集体协议、或由工业法庭作出的裁决中所载明的服务条款与条件,只要该集体协议或裁决仍维持效力,则本部分规定均不适用。

休息日

59. (1)雇主可随时确定每周给每位员工安排一天的完整休息日,若员工一周内有多个休息日,则最后一个休息日视为本部分所指的休息日。

但本款规定不适用于雇员根据第37条休产假期间、根据第60F条休病假期间、根据1952年《工人补偿法》[第273号法令]休临时伤残假期间或根据1969年《雇员社会保险法》休假期间。

(1A)尽管有第(1)款的规定以及对第 2(1)款中“日”一词的解释,但对于从事轮班工作的雇员而言,任何连续不少于 30 小时的期间应视为休息日。

(1B)尽管有第(1)款的规定,但如雇主提出书面申请,总干事可酌情附加条件,允许雇主将每周的休息日安排在休息日所属月份的任何一天,且如此安排的日期应视为本条所指的员工休息日。

(2)雇主应在休息日所在月份开始前编制一份排班表,告知员工其在该月的休息日;若在同一工作场所,每周的同一天被指定为所有员工的休息日,则雇主可不编制排班表,而是在工作场所的显眼位置张贴通知,告知员工所指定的固定休息日。

(3)每份此类名册以及其中所记录的每一项内容均应予以保存,并应在不少于一定期限内可供查阅。

自编制或应编制该名册的月份的最后一天起超过六年。

(4)任何雇主违反本节任何规定均属违法。

加班

60. 除第60A (2) 款另有规定外,任何雇员均不得被强制在休息日工作,除非其从事的工作因性质原因需要由两个或两个以上班次连续或持续进行。

但如发生任何争议,总干事有权决定某员工所从事的工作是否因其性质而需要由两个或两个以上班次连续或持续进行。

(2)(略)。

(3) (a) 对于按日薪、时薪或其他类似方式计薪的雇员,在休息日工作的,其工作期间应获得报酬——

   (i) 不超过其正常工作时间一半的,支付一天的工资,按正常工资率计算;或者

   (ii) 超过其正常工作时间的一半但未超过全部正常工作时间的,支付两天的普通工资。

  (b) 对于按月或周薪计酬的雇员,在休息日工作的,其工作期间应获得报酬——

   (i) 不超过其正常工作时间一半的,支付相当于该日所工作时间普通工资率一半的工资;或者

   (ii) 超过其正常工作时间一半但未超过其正常工作时间的,按其在该日工作时间的普通工资率支付一天的工资。

  (c) 对于 (a) 款或 (b) 款所述员工在休息日超出正常工作时间工作的部分,应按不低于其小时工资率两倍的标准支付报酬。

  (d) 对于按件计酬的员工在休息日工作的,其每件工资应为平时工资的两倍。

工作时间和夜间工作

60A. (1)除下文另有规定外,雇员在其劳动合同下不应被要求从事以下工作:

  (a) 连续超过五个小时没有不少于三十分钟的休息时间;

  (b) 一天超过八小时;

  (c) 超过一天内十小时的价差;

  (d) 一周超过四十五小时:

鉴于——

   (i)就第(1)款 (a) 项而言,在连续五个小时内的任何少于三十分钟的中断不应中断该连续五个小时的连续性;

   (ii)从事必须连续进行且需要其持续在场工作的雇员,可被要求连续工作八小时,其中包括累计不少于四十五分钟能够吃一顿饭的休息时段;并且

   (iii) 若根据雇员与雇主之间签订的劳动合同的约定,雇员在一周中的某一天或某几天的工作时间少于八小时,则在一周的其余日子里,工作时间可以超过八小时,但任何雇员在一天内工作时间不得超过九小时,在一周内工作时间不得超过四十五小时。

(1A)如局长认为雇主的业务或经营存在特殊情况,确有必要或适宜给予许可,局长可应雇主的书面申请,准许雇主与一名或多名雇员,或与某一类、某一组或某一类别的雇员订立劳动合同,要求该雇员或雇员们,或该类、该组或该类别的雇员,按照局长认为适当的条件(如有),在超过第(1)款 (a) 、 (b) 、 (c) 及 (d) 项所规定的工时限制的情况下工作。

但总干事如认为有此必要,可随时撤销根据本款所给予的批准。

(1B)任何人如对总干事根据第(1A)款作出的任何决定不满,可在该决定通知其后的三十天内,以书面形式向部长提出上诉。

(1C)部长根据第(1B)款提出的上诉所作出的决定或命令,应视为公正合理,且该决定或命令为最终决定。

(2)雇主可要求雇员超出第(1)款规定的工时限制,并在休息日工作。

在下列情况下——

  (a) 在其工作场所发生的或可能发生的事故;

  (b) 对社区生活至关重要的工作;

  (c) 对马来西亚国防或安全至关重要的工作;

  (d) 对机器或设备进行紧急维修工作;

  (e) 无法预见的工作中断;或者

  (f) 由任何对马来西亚经济至关重要的工业企业的员工或根据 1967 年《劳资关系法》所界定的任何重要服务部门的员工所从事的工作:

但总干事有权调查并决定雇主在上述 (a) 至 (f) 项所述情况下要求雇员工作的行为是否合理。

(3) (a) 对于超出正常工作时间的任何加班工作,员工应获得不低于其每小时工资率 1.5 倍的报酬,无论其工资率是按何种方式确定的。

  (b) 在本节中,“加班”指超出正常每日工作时长的工作小时数:

如果在十小时的轮班期结束之后仍有工作进行,那么从轮班期结束之时起至员工当天停止工作之时止的整个期间均应视为加班。

  (c) 就本条、第60条、第60D(3)(a) 款及第60I条而言,”正常工作时间”指雇主与雇员在服务合同中约定的每日惯常工作时数,且该工作时数不得超过第(1)款规定的时间上限。

(4)(a) 雇主不得要求或允许雇员加班超过部长根据本法不时以法规规定的时限,且该法规可为不同类别的雇员规定不同的时限,并且该法规还可规定某些特定类别的雇员不受其约束。

但凡在休息日、第 60D(1) 款所指的任何公告假日或根据第 60D 条代之的任何带薪假日所进行的工作,均不得视为本款所指的加班工作。

并且进一步规定,总干事可应雇主或雇员或雇员团体的书面申请,允许任何特定雇员或任何特定行业、企业或机构中的雇员团体、类别、种类或描述的雇员加班工作超过上述规定的时限,但须符合其认为适当的条件(如有)。

  (aa) 任何对总干事根据第 (a) 款所作决定不满的人,可在该决定通知其之日起三十日内,以书面形式向部长提出上诉。

  (ab) 部长在根据 (aa) 段处理任何向其提出的上诉时,可作出其认为公正的决定或命令,该决定或命令为最终决定。

  (b) 就本款关于加班限制的规定而言,“加班”一词应具有第(3)款 (b) 项所赋予的含义。

(5)(略)。

(6)部长可为计算按计件工资受雇员工的加班费以及规定夜间工作相关事宜制定规章。

(7)除第(2)款 (a) 、 (b) 、 (c) 、 (d) 和 (e) 项所述情形外,任何雇主均不得在任何情况下要求任何雇员在任何一天工作超过12小时。

(8)本节不适用于从事其工作性质本身即包含长时间不活动或待命工作的雇员。

(9)就本部分而言,“工作时间”指雇员受雇主支配且不能自由支配自己的时间和行动的时间。

任务工作

60B. 本部分的任何规定均不妨碍任何雇主与任何雇员达成协议,按照约定的费率支付该雇员的工资,该费率是根据任务,即具体的工作量来确定的,而不是按日或按件支付。

轮班工作制

60C. (1)尽管有第 60A(1)(b) 、 (c) 和 (d) 款的规定,但以第 60A(1)(a) 款为限,从事轮班工作的雇员,其雇主可要求其在任何一天工作超过8小时或在任何一周工作超过45小时,但其在任何三周期间或经总干事批准的超过三周的期间内平均每周工作时间不得超过45小时。

(1A)如总干事确信雇主的业务或经营存在特殊情况,使其认为有必要或适宜在总干事认为适当的条件下批准该项许可,则总干事可依第 (l) 款批准该项许可。

(1B)总干事如认为有此必要,可随时撤销根据第

(1A)款所给予的批准。

(2)除第 60A(2)(a) 、 (b) 、 (c) 、 (d) 和 (e) 款所述情况外,任何雇主均不得要求任何受雇于其劳动合同中规定从事轮班工作的雇员在任何一天工作超过12小时。

(2A)部长可就轮班工作期间津贴的领取资格制定相关法规。

(3)(略)。

节假日

60D. (1)每位雇员在任何一个日历年中,有权在下列日期享有按其正常工资率支付的带薪假期:

  (a) 在公布的十一个公共假日中,其中五个为——

   (i) 国庆节;

   (ii) 最高元首诞辰;

   (iii) 该雇员根据其劳动合同在其中全职或主要工作的州的统治者或州元首的生日,或者如果该雇员全职或主要在联邦直辖区工作,则为联邦直辖区日;

   (iv) 劳动节;以及

   (v) 马来西亚日;以及

  (b) 在根据 1951 年《假日法》(第369号法令)第8条为该特定年份指定的任何公共假日:

如果第 (a) 项和第 (b) 项所提及的任何公共假日恰逢——

   (i) 休息日;或者

   (ii) 第 (a) 项和第 (b) 项中的任何其他公共假日,
则紧接休息日或另一公共假日之后的工作日应为带薪假日,以替代上述公共假日。

(1A)雇主须于每年历年初,在工作场所显眼处张贴告示,指明根据第(1)(a) 项其雇员有权享有薪酬假期的当年余下的六个宪报公布的公众假期。

但如雇主与雇员达成协议,可将第(1)(a) 项所规定的其余六个法定公共假日中的一个或多个替换为其他日期。

并且进一步规定,雇主可将任何其他一天作为带薪公共假日,以替代第(1)(b) 项所提及的任何公共假日。

(1B)凡本条第(1)款或第(1A)款所规定的公共假日或代假日,如恰逢雇员根据本法有权享有的病假或年假期间,或恰逢雇员根据1952年《工人补偿法》或1969年《雇员社会保障法》所规定的暂时丧失工作能力期间,雇主应另给雇员一天带薪假日以替代该公共假日或代假日。

(2)任何雇员未获雇主事先同意,在公共假日(或根据本条规定替代的假日)紧邻的前一个或后一个工作日,或两个及以上连续公共假日紧邻的前后工作日缺勤,则无权享有该假日或连续假日的假日薪资,除非其缺勤具有合理理由。

(2A)按月领取工资的雇员,如其雇主在假期所在月份向其支付全额工资(除第

(2)款规定的情况外),则应视为已领取了假期工资。

(3)(a) 尽管有第(1)、(1A)和(1B)款的规定,任何雇员在其雇主要求其在根据上述各款应享有的任何带薪假日工作时,除有权获得该日的假日工资外,还应——

   (i) 对于按月、周、日、小时或其他类似方式计酬的雇员,应支付其两天的普通工资;或者

   (ii) 对于按件计酬的雇员,每件应支付其两倍于正常计酬率的工资。

即使当天的工作时长少于正常工作时长。

  (aa)对于 (a) (i) 项所述员工在带薪公共假日正常工作时间以外所从事的任何加班工作,该员工应获得不低于其每小时工资率三倍的报酬。

  (aaa)对于 (a) (ii) 项所述员工在任何带薪假日超出正常工作时间的加班工作,员工应获得不低于正常计件工资三倍的报酬。

  (b)员工在节假日工作,如其与雇主的协议中有规定应支付当日的交通津贴,则该员工有权获得该津贴,但该员工无权根据本款规定领取任何住房津贴或伙食津贴的额外部分。

(4)就本节而言,如任何此类假日恰逢半天工作日,则应支付的正常工资应按全天工作日计算。

年假

60E. (1)员工有权享受带薪年假,具体如下:

  (a) 如果雇员受雇于同一雇主未满两年,则每连续服务十二个月可享有八天年假;

  (b) 如果雇员受雇于同一雇主满两年但不满五年,则每连续服务十二个月可享有十二天的年假;并且

  (c) 如果雇员为同一雇主连续服务满五年或五年以上,则每服务满十二个月可享有十六天的年假。

并且如果他在其劳动合同终止的当年未在同一家雇主处连续服务满十二个月,其带薪年假的权益应与其已服务的完整月份数成正比:

按上述方法计算得出的年假天数若不足半天,则不予计算;若超过半天,则按一天计算。

如果雇员未经雇主许可且无合理理由,在连续服务的十二个月期间内缺勤超过百分之十的工作日,则无权此类休假的权利。

(1A)员工根据第(1)款应享有的带薪年假应在其休息日和带薪假日之外另行计算。

(1B)员工在享受带薪年休假期间,如遇患病或生育,可分别享受病假或产假,其年休假天数应相应扣减。

(2)雇主应给予雇员,雇员应于每连续服务满十二个月后的十二个月内休此假,任何雇员若未能在该期限结束时休此假,则自此不再享有此权利。

如果员工应雇主的要求书面同意不享受其全部或部分年假,该员工有权获得相应年假的工资补偿。

(2A)尽管有第(2)款的规定,但在雇员劳动合同终止前,雇员有权在终止前休完应休的年度带薪假,该假期应为终止当年之前十二个月服务期间应休的假期,此外,还有终止当年已完成服务月份所累积的假期。

(3)雇主应按员工的正常工资率支付其带薪年假期间的工资。按月领取工资的员工,在其休年假的月份内领取全额工资的,应视为已领取年假工资。

(3A)如果在员工尚未休完其应享有的带薪年假之前,劳动合同已被任何一方终止,根据本节规定,雇主应就员工休此类假的每一天向其支付正常工资。

但本款不适用于根据第 14(1) (a) 项被解雇的雇员。

(3B)如果雇员在任何十二个月期间获雇主给予无薪假期,且该假期累计超过三十天,则该无薪假期期间在计算其为雇主服务的年资时应不予计算。

(4)部长可于宪报刊登公告,订明不同行业或不同行业类别雇员的年假应给予的期间及方式。

病假

60F. (1)雇员应在雇主承担费用的情况下接受体检——

  (a) 由雇主正式委任的注册医生进行;或者

  (b) 如未委任任何医生,或鉴于病情的性质或情况,委任的医生的服务无法在合理的时间或距离内获得,则由任何其他注册医生或医疗官提供服务,

有权享受带薪病假——

  (aa)在无需住院的情况下,

   (i)如果员工受雇未满两年,则每年累计不超过十四天;

   (ii) 如果员工受雇满两年但不满五年,则每年累计可休假十八天;

   (iii) 如果员工受雇满五年或五年以上,则每年累计二十天;或者

  (bb)如经注册医生或医疗官证明确有必要住院治疗,则每年累计可享有六十天的假期:

倘若某员工经注册医生或医疗官证明病情严重须住院治疗,但因任何原因未住院,则该员工应视为已住院,以适用本节规定。

(1A)员工在接受 1971 年《牙医法》[第 51 号法令]所定义的牙医检查后,亦有权根据第(1)款(aa)项和(bb)项享受带薪病假。
但此类病假的应享天数应包括第(1)款(aa)项和(bb)项规定的天数。

(2)请病假的员工——

  (a) 未由注册医生或根据第(1)款规定的医疗官或根据第(1A)款规定的牙医出具证明的;或者

  (b) 由该注册医生、医疗官或牙医出具证明,但自病假开始之日起四十八小时内未通知或试图通知其雇主。

应被视为未经雇主许可且无合理理由而旷工的,其缺勤的日期即为旷工日。

(3)雇主应按员工的正常工资率支付其病假期间的工资。按月领取工资的员工,在病假期间,如果其当月工资全额发放,未因病假扣减,则应视为已领取病假工资。

(4)任何雇员在根据第九章有权领取生育津贴期间,或在根据1952年《工人补偿法》领取伤残补偿期间,或在根据1969年《雇员社会保障法》领取临时伤残定期付款期间,均无权享受带薪病假。

陪产假

60FA. (1)除第(3)款另有规定外,已婚男性雇员就其配偶每次分娩有权享受七天连续带薪陪产假,按其正常工资率支付。

(2)根据第(1)款规定的陪产假,以五次分娩为限,不论配偶数量多少。

(3)已婚男性员工在其配偶分娩时,有权向雇主申请陪产假,如果——

  (a) 在开始休陪产假之前,他已受雇于同一雇主至少十二个月;并且

  (b) 他已至少在预计分娩前30天或在其配偶分娩后尽早通知了雇主其配偶怀孕的情况。

60G.(已省略)

60H.(已省略)

释义

60I. (1)就本章和第九章而言,

  (a) “普通工资率”指根据第2条所定义的工资,不论按月、周、日、小时计算,还是按计件或其他方式计算,雇员根据其劳动合同条款有权在正常工作日工作正常工作时间所应得的工资,但不包括根据经批准的激励支付计划所支付的款项,也不包括在休息日或根据劳动合同由雇主批准的任何公告公共假日或替代该公告公共假日的任何日子里所支付的工资;

  (b) “小时工资率”指正常工作时间内的普通工资率除以正常工作小时数。

(1A)对于按月计薪的雇员,其正常工资率应按以下公式计算:

月薪率/26

(1B)若雇员按周薪受雇,则正常工资率应按以下公式计算:

周薪/6

(1C)若雇员按日薪、时薪或计件工资受雇,其正常工资率应按该雇员在前一个工资支付期内所赚取的总工资(不包括根据获批准的奖励计划所支付的款项或在任何休息日或雇主根据雇佣合约所给予的任何公告假日工作所支付的款项)除以该工资支付期内的总工作时数计算得出。将该工资期的实际工作日数(不包括任何休息日、任何政府公告的公共假日或任何替代政府公告公共假日的带薪假日)乘以该工资期的工资或任何替代政府公告公共假日的工作日的工资。

(1D)就根据第60F条支付病假工资而言,对于按日薪、时薪或计件工资受雇的雇员,根据(1C)款计算其正常工资率时,仅应考虑雇员根据劳动合同所获的基本工资或其每日完成工作所获的计件工资率。

(2)雇主可采用除第(1A)、(1B)或(1C)款规定的方法或公式以外的任何方法或公式来计算雇员的正常工资率;但采用任何其他方法或公式所确定的工资率不得低于上述各款规定的任何工资率。

(3)就本节而言,总干事可应雇主以书面形式向其提出的申请,以书面形式批准任何奖励支付计划为获批准的奖励支付计划。

第十二A章
终止雇佣、裁员及退休福利

终止雇佣、解雇和退休福利

60J. (1)部长可依据本法制定规章,规定雇员有权获得由雇主支付的——

  (a) 解雇补偿;

  (b) 裁员补偿;

  (c) 退休福利。

(2)在不影响第(1)款的普遍性的前提下,依据第(1)款制定的规章可规定——

  (a) 关于“解雇补偿金”、“裁员补偿金”或“退休金”(视具体情况而定)的定义,以及支付上述款项的情形;

  (b) 适用于在该等规例生效前根据雇佣合约受雇且在该等规例生效后仍继续受雇的雇员;

  (c) 将其适用于所有员工或任何特定类别、种类或描述的员工;

  (d) 将任何特定员工或员工群体,或任何类别的、种类的或描述的员工排除在其适用范围之外;

  (e) 为向不同类别、种类或描述的员工支付不同比率或数额的解雇补偿金、裁员补偿金或退休金。

第十一B章
外籍员工雇佣

外籍员工的聘用

60K. (1)任何雇主在未事先获得总干事批准的情况下,不得雇用外籍员工。

(2)根据第(1)款提出的批准申请,应采用总干事确定的形式和方式提出。

(3)根据本节规定获得总干事批准后,雇主应在雇用外籍员工之日起十四天内,以总干事指定的方式向总干事提供有关该外籍员工的详情。

(4)总干事在符合任何成文法的前提下,可批准根据本节提出的申请,但雇主须符合以下条件:

  (a) 雇主向总干事证明,在其提出申请之日——

   (i) 他与根据本法作出的任何决定、命令或指示均无未决事项;或者

   (ii) 他没有因违反本法、1969年《雇员社会保险法》、1990年《雇员最低住房、住宿及便利设施标准法》[第446号法令] 或2011年《全国工资协商委员会法》[第732号法令] 而被定罪的未决事项或案件;或者

  (b) 雇主未曾因任何有关打击人口贩运和强迫劳动的成文法而被定罪。

(5)雇主违反第(1)款规定即属违法,一经确认,可处不超过十万林吉特罚款,或不超过五年监禁,或两者兼施。

外籍员工等的雇佣关系终止等

60KA. (1)如果外籍雇员的服务被终止——

  (a) 由其雇主;

  (b) 由于马来西亚移民局签发给外籍雇员的工作准证到期;或者

  (c) 由于外籍雇员被遣返或驱逐出境,

雇主应在服务终止后的三十天内,以总干事确定的方式将终止情况通知总干事。

(2)如果外籍雇员终止服务或擅离工作场所,雇主应在服务终止后十四天内或在该外籍雇员离岗后,以局长确定的方式通知局长。

60L.(因A1651号法案而废止)

禁止为雇用外籍员工而解雇本地雇员

60M. 任何雇主均不得以雇用外籍雇员为由终止本地雇员的劳动合同。

因裁员而终止雇佣关系

60N. 若雇主因裁员需要解雇若干员工,除非其已先解雇所有从事与本地雇员相同工作的外籍雇员,否则不得解雇本地雇员。

永久居民免受本部分约束

60O. 就本部分而言,“外籍雇员”一词不包括在马来西亚拥有永久居留权的外籍雇员。

第十一C章
灵活工作安排

灵活工作安排

60P. (1)除第十二章或劳动合同中的任何规定外,雇员可向雇主申请灵活工作安排,以变更其工作时间、工作日或工作地点。

(2)凡有集体协议的,雇员根据第(1)款提出的任何申请均应符合集体协议中的条款和条件。

灵活工作安排申请

60Q. (1)员工应以书面形式并按照总干事确定的格式和方式,根据第60P条提出灵活工作安排的申请。

(2)雇主应在收到根据第(1)款提出的申请之日起六十日内批准或拒绝该申请。

(3)雇主应以书面形式将批准或拒绝第(1)款所述申请的情况告知员工,如拒绝申请,雇主应说明拒绝的理由。

第十三章
登记册、申报表及公告栏

保存登记册的义务

61. (1)每名雇主均应备存一份或多份名册,载有就其雇用的每名雇员而定的、根据本条例订立的规例所指明的资料。

(2)每一此类登记簿应保存至登记簿内所载每一事项可供查阅的时间不少于自登记之日起六年为止。

(3)尽管有第(1)款和第(2)款的规定,但总干事在收到雇主的书面申请后,可允许雇主以总干事批准的任何其他方式保存第(1)款所要求的信息,但须符合总干事认为适宜施加的条件。

制定工资信息申报规定的权力

62. 部长可依据本法制定规章,规定雇主或任何特定类别或类别的雇主应以所规定的形式和间隔,向其雇用的每名雇员或向所规定的雇员类别或类别提供有关此类雇员或其中任何雇员工资的详情,详情内容由规章规定。

提交申报表的义务

63. (1)可通过政府公报公告或书面通知,要求指定类别或全部雇主、以及雇佣雇员的土地所有者或占用人(或其指定类别),按指定时间及规定表格向总监提交报表,提供与雇员或土地上雇佣雇员相关的规定信息。

(2)尽管有本法的规定,但总干事根据第(1)款所享有的权力适用于所有受雇于劳动合同的雇员,不论其月薪多少。

通知及其他信息披露义务

63A. (1)任何人员或雇主如拟——

  (a) 经营任何农业或工业企业,或经营任何从事任何种类商业、贸易、职业或业务的场所;或者

  (b) 接管或开始从事该企业或机构的业务;或者

  (c) 变更该企业或机构的名称或地点,

且该场所或机构已雇佣或可能雇佣雇员,则须在运营开始、接管业务、开始经营或变更名称/地址之日起九十日内,以书面形式通知所在地劳工局局长办公室,并提供该场所或机构的:

   (i) 注册名称、地址及业务性质;

   (ii) 经理或负责人的姓名;

   (iii) 雇员类别及总人数的说明。

(1A)就本节而言,“开始运营”和“开始营业”这两个表述均指该企业或机构根据任何成文法注册的日期,或者指为该企业或机构的运营、商业、贸易或业务而雇用首名员工的日期,以较早者为准。

(2)凡属第(1)款所指的任何企业或机构已开始营业或已投入运营的,应在本节生效之日起九十日内发出通知。

(3)任何人员或雇主如未按本节规定发出通知或发出的通知包含任何虚假详情,即属违法。

设置公告栏的义务

64. 拥有以下场所且雇佣不少于五名雇员者(若该场所位于城市、市议会、镇议会或其他地方当局辖区外):

  (a) 二十公顷及以上种植园;

  (b) 矿场;

  (c) 工厂;

  (d) 从事贸易、商业或制造活动的经营场所,

须在通往该场所的道路与主干道、铁路或河流交汇处的显眼位置(条件允许时)设立告示牌,以国语标明该场所的名称、注册地址或其他办公地址。

第十四章
检查

检查和询问权

65. 总干事有权在任何时候无需事先通知而进入其有合理理由认为有雇员受雇的任何工作场所,并可检查任何用于与该等受雇有关的任何目的的建筑物,并可就本法规定的任何事项进行他认为必要的任何调查。

检查员到场通知

66. 在根据本部分进行任何检查时,总干事应在可行的情况下通知雇主或经营场所的占用人以及在该场所工作的任何雇员的雇主其到场检查,除非他有合理理由认为发出通知可能妨碍其履行职责。

检查员的权力

67. 在根据本部分进行的检查过程中 –

  (a) 总干事可对任何他认为熟悉本法所涉事项之事实和情况的人进行口头询问;

  (b) 接受如此检查的人依法有义务如实回答向其提出的所有问题;

  (c) 总干事依照 (a) 款对某人进行审查时,应首先告知该人 (b) 款的规定;

  (d) 根据本节规定作出的陈述,只要有可能,均应以书面形式记录下来,并由作出陈述的人签名或按手印(视情况而定),但须在向其宣读其所用语言的陈述内容,并给予其作出任何必要更正的机会之后。

  (e) 根据本节作出并记录的任何陈述,在法庭的任何诉讼程序中均应作为证据采纳。

(2)尽管有第(1)款的规定,根据该款接受讯问的人可拒绝回答任何可能使其面临刑事指控、处罚或没收的提问。

(3)总干事除根据第(1)款所获权力外,还可——

  (a) 要求雇主将其雇用的全部或部分员工带到他面前,并出示所有劳动合同、工资账簿、员工名册及其他与员工或其雇佣有关的文件,并就员工或其雇佣情况回答他认为合适的任何问题;

  (b) 复制或摘录与员工或其雇佣有关的劳动合同、工资账簿、登记册及其他文件;

  (c) 在认为必要时,获取与员工或其雇佣有关的劳动合同、工资账簿、登记册及其他文件。

   (i) 对劳动合同、工资账簿、登记册或其他文件进行检查、复制或摘录,若不占有这些文件则无法合理进行;

   (ii) 除非他占有这些合同、工资账簿、登记册或其他文件,否则这些文件可能会被篡改或毁坏;或者

   (iii) 劳动合同、工资账簿、登记册或其他文件可能需要作为根据本法提起的任何法律诉讼中的证据。

(4)尽管有第(3)(a) 项的规定,但任何雇员均不得被要求离开其正在从事的工作或停止从事该项工作,如果其离开或停止从事该项工作会危及生命或财产安全,或严重扰乱其雇主正在开展的任何业务。

由总干事授权的官员

68. 根据第3 (2) 款任命的官员,除非持有由总干事签署的授权其行使本部分所赋予总干事权力的官方身份证明卡,否则不得行使总干事的任何权力;任何获授权的官员在被要求时,应向工作场所的所有者或占用人以及在该场所工作的任何雇员的雇主出示其官方身份证明卡。

第十五章
投诉与咨询

总干事调查投诉的权力

69.(1)总干事可就雇员与其雇主之间有关工资或应支付给该雇员的任何其他现金款项的任何争议进行调查并作出决定。

  (a) 该员工与其雇主之间劳动合同的任何条款;

  (b) 本法的任何条款或据此制定的任何附属法规;或者

  (c) 《1947年工资委员会法》[第195号法令]的规定或根据该法作出的任何命令,

并且,根据该决定,可依照规定的格式下达命令,要求雇主支付其认为合理的金额,且不受金额限制。

(2)总干事根据第(1)款所具有的权力应包括依照本部分所规定的程序,对以下人员提出的任何请求进行审理并作出决定的权力:

   (i) 雇员对根据第33条负有责任的任何人员;

   (ii) 劳务承包商就其根据与总承包商或分包商签订的合同向总承包商或分包商提供的劳务而主张应得的任何款项向总承包商或分包商提起诉讼;或者

   (iii) 雇主就其根据第13条第(1)款应得的赔偿向雇员提起的诉讼,

并作出其认为必要的相关命令,以使他的决定得以实施。

(3)除第(1)款和第(2)款所赋予的权力外,总干事可对雇主根据第14条第(1)款所作的任何决定进行调查,并予以确认或撤销,总干事还可作出必要的附带命令以使其决定生效。

倘若雇主根据第14 (1) (a) 项所作决定被撤销,则总干事针对该雇主所作的相应命令应仅限于支付代通知金以及员工有权获得的其他款项,如同员工未有过失行为一样。

但如雇主根据第14 (1) (c) 项作出的决定未导致雇员根据其劳动合同应得的工资或其他款项有所减少,则总干事不得撤销该决定。

除非雇员在根据第14条作出的决定以口头或书面形式传达给他之日起六十天内,已按照本部分的规定向总干事提出投诉,否则总干事不得行使本款所赋予的权力。

(3A)根据本条作出的由总干事下令支付款项的命令,应按年利率百分之八计息,或按总干事指定的不超过百分之八的其他利率计息,利息自命令作出之日起第31天起算,至命令履行之日止。

只要总干事在雇主于作出该命令之日起三十日内提出申请的情况下,如其认为存在特殊情况,可确定从其他日期起计算利息。

(4)任何人如不遵守总干事根据本条作出的任何决定或命令,即属违法,一经确认,可处不超过五万林吉特的罚款;如属持续违法,在定罪后违法行为持续期间,每天另可处不超过一千林吉特的罚款。

第69条所授权力的限制

69A.(1)尽管有第69条的规定,但总干事不得对任何根据1967年《劳资关系法》属于该法管辖范围内的索赔、争议或声称的争议进行调查、审理、裁决或下达任何命令。

  (a) 正待该法项下的任何调查或程序处理;

  (b) 已由部长根据该法第 20(3) 款作出决定;或者

  (c) 已提交工业法庭审理或正在工业法庭待审。

69B.(因 A1651 号法案而废止)

69C.(因 A1651 号法案而废止)

69D.(因 A1651 号法案而废止)

69E.(因 A1651 号法案而废止)

就业中的歧视

69F. (1)总干事可就雇员与其雇主之间有关就业歧视的任何事项进行调查并作出裁决,总干事可根据该裁决作出命令。

(2)雇主若不遵守总干事根据第(1)款发出的任何命令,即属违法,一经确认,可处不超过五万林吉特的罚款;如属持续违法,还应对于违法行为持续的每一天处以不超过一千林吉特的罚款。

总干事调查程序

70. 第69条和第69F条所涉问题的处理程序如下:

  (a) 投诉人应向总干事提交书面投诉陈述及所求救济措施,或者亲自向总干事陈述其投诉内容及所求救济措施;

  (b) 总干事应在之后尽快要求投诉人宣誓或郑重声明,并将其陈述的要点记录在案;

  (c) 总干事可进行他认为必要的调查,以确定投诉所披露的情况在他看来应当予以调查,他可依照规定格式传唤被投诉人;或者,如果他认为无需进行任何调查即可确定投诉所披露的情况应当予以调查,他可立即传唤被投诉人。

但如被投诉人亲自出席总干事面前,则无需向其送达传票;

  (d) 当总干事向被投诉人发出传票时,应向该人告知对其投诉的性质及投诉人的姓名,并应告知其应出席的日期、时间和地点,还应告知其可带任何其希望为其作证的证人一同前往,以及其可申请总干事传唤此类人员作为其证人出庭;

  (e) 当总干事向被投诉人发出传票时,应将传票中所载明的日期、时间和地点告知投诉人,并应指示投诉人携带其希望为其作证的任何证人一同前往,且在投诉人提出请求并符合其认为适当的任何条件的情况下,可向该等证人发出传票,要求其代表投诉人出庭。

  (f) 在调查开始前或进行期间的任何时候,如果总干事有理由相信存在任何其财务利益可能因调查结束时其作出的决定而受到影响的人,或者有理由相信存在了解调查所涉事项或能够提供与之相关证据的人,总干事可传唤任何或所有此类人员;

  (g) 总干事应在指定的时间和地点,对经传唤或以其他方式到场且其证词被认为对争议事项具有重要意义的人员进行宣誓或郑重声明下的询问,并随后就争议事项作出决定;

  (h) 如果被投诉人或任何其财务利益有可能受到损害且已依法传唤出席听证会的人员未按时出席,总干事可在其缺席的情况下审理并裁决投诉,即便其利益可能因总干事的决定而受到不利影响。

  (i) 为使法院能够执行总干事的决定,总干事应将其决定以法院可执行的命令形式作出,命令形式应依照相关规定。

总干事的调查记录

71. 总干事应备有一本案件簿,在其中记录被传唤或以其他方式出席的人员所提供的证据以及他所作出的每一事项的决定和命令,并在该簿上签名以资证明。该案件簿中的记录应为作出任何决定的充分证据;任何对上述决定或命令感兴趣的人有权免费获得一份副本,并有权在支付规定费用后获得一份记录副本。

将多项申诉合并为一项申诉

72. 在根据本部分进行的任何程序中,如总干事认为有不止一名雇员对同一雇主或应承担责任的人有共同的投诉理由,则无需每名雇员分别根据本部分提出投诉,但总干事如认为合适,可允许其中一名或多名雇员提出投诉,并代表其他雇员出席和行事,总干事可就所有这些雇员的联合投诉作出决定。
但如总干事认为雇主或负有责任的人的利益可能会因任何雇员不出席而受到损害,他应要求该雇员亲自出席。

总干事对第三方发出禁止令

73.(1)每当总干事根据第69条或第69F条对任何雇主或任何有义务向任何雇员或劳务承包商支付款项的人下达命令,而总干事有理由相信该雇主或有义务付款的人与另一人之间存在一份合同,在该合同履行过程中,该雇员或分包商完成了下达命令所涉工作时,总干事可传唤该另一人,若经调查后总干事确信存在该合同,则可以规定的格式向该另一人下达命令,禁止其向雇主或应承担责任的人支付任何款项,并要求其向总干事支付任何款项(不得超过其承认应支付给该雇员或承包商的劳动报酬金额):

但如该另一人以书面形式向总干事承认其根据该合同欠雇主或负有责任的人款项,则无需传唤其出席总干事面前,总干事可在其缺席的情况下作出命令。

此外,如果该其他人根据第33 (1) 款作为雇主或负有责任的人所欠工资的主债务人负有责任,且其承认欠雇主或负有责任的人的款项不足以支付全部工资,则本款中的任何规定均不得解除其对不足部分工资的支付责任,但以不超过该款第 (b) 项所规定的数额为限。

(2)根据第(1)款所作命令支付的任何款项,应视为对雇主或根据合同负有责任的人所欠款项的清偿和支付,但以支付的金额为限。

免付传票费用;传票送达

74.(1)局长根据本部分发出的任何传票均不得收取费用。

(2)任何此类传票均可由地方法院或裁判法院代表总干事送达,或以总干事认为适当的方式,由总干事认为适当的人送达。

通过地方法院强制执行总干事命令

75. 若总监根据本部分作出任何命令,而受令者未予遵守,总监可将经核证的命令副本送交该命令所涉地区或命令作出地区内有管辖权的会话法院登记官或一级地方法院。该登记官或法院(视情况而定)须将副本备案,此后该命令在所有方面均可作为会话法院或一级地方法院的判决予以强制执行,即使其涉及金额或价值超出该法院普通管辖范围:

但为此类强制执行目的,不得命令出售不动产,高等法院除外。

总干事就法律问题向高等法院提交意见

76.(1)在根据本部分进行的任何程序中,如总干事认为合适,可将任何法律问题提交高等法院法官裁决,如其如此行事,则应依照该裁决决定该程序。

(2)对于法官根据第(1)款作出的任何决定,可向上诉法院提出上诉。

对总干事命令向高等法院提出上诉

77.(1)任何其财务利益受第69条、第69F条或第73条,或第81D条第(4)款所订署长决定或命令影响的人,如对该决定或命令不满,可向高等法院提出上诉。

(2)除根据1955年《下级法院规则法》(第55号法令)第4条制定的任何规则另有规定外,向高等法院提出上诉的程序应为从地方法院提起民事上诉的程序,但可根据具体情况作适当修改。

雇主意图潜逃时雇员的救济措施

78.(1)若雇员向地方法官投诉有合理理由认为雇主为逃避支付工资企图潜逃,地方法官可传唤该雇主,要求其说明为何不应被责令提供留马担保直至工资付清。地方法官听证后若决定需提供担保,可命令雇主以合理金额提供担保,保证在法官确认其付清该雇员所有合法工资前不离境。

(2)若雇主未遵守担保命令,应羁押入狱直至其安排令地方法官满意的工资清偿方案:

但——

  (a) 提供担保、支付全部或部分工资(由地方法官裁定合理金额)或提交破产申请后,作出羁押命令的地方法官可随时释放该雇主;

  (b) 羁押期在任何情况下不得超过三个月。

(3)雇主应提供的担保应为个人担保,并可有一名或多名担保人,担保的违约金应根据具体情况和雇主的财力适当确定。

(4)如在任何雇员根据第(1)款提出投诉后,裁判官认为有充分理由相信被投诉的雇主已潜逃、正在潜逃或即将潜逃,裁判官可发出逮捕该雇主的拘捕令,该雇主须被羁押候审,除非其向裁判官提供令其满意的充足担保以保证其出庭应诉。

(5)就本节而言,由总干事签署并发给裁判官的声称已支付或结清所主张工资的证明书,即为已支付或结清该工资的充分证据。

总干事调查本法潜在违法行为的权力

79.(1)每当总干事有合理理由怀疑有人违反本法,或希望就本法所涉事项、有关该事项的任何争议、雇员(非根据《1990 年供应法》[第 116 号法令]、《1967 年工厂与机械法》或当时在马来西亚或其任何部分生效的任何有关采矿的成文法进行调查的雇员)的死亡或受伤,或与保存登记册及其他文件有关的任何事项进行调查,或每当有人向总干事投诉违反本法的任何规定时,总干事可传唤他认为能够就该违法行为或调查或投诉事项提供信息的任何人。

(2)如总干事经上述查询后认为已即为违法,他可采取其认为必要的刑事诉讼程序。

(3)根据本节发出的传票应采用可能规定的格式。

总干事依传票进行质询

80. 根据本部分规定,由总干事传唤的任何人,均须在传票指定的时间和地点出庭,并如实回答总干事向其提出的所有问题。

雇员向总干事陈述的权利

81. 任何雇主均不得阻止或企图阻止任何雇员根据本部分的规定向总干事出庭。

第十五A章
性骚扰

释义

81A. 就本部分而言,“性骚扰投诉”系指任何有关性骚扰的投诉——

   (i) 雇员对另一雇员的投诉;

   (ii) 雇员对任何雇主的投诉;或

   (iii) 雇主对雇员的投诉。

性骚扰投诉调查

81B. (1)雇主或任何类别的雇主在收到性骚扰投诉后,应按照部长规定的方式对投诉进行调查。

(2)除第(3)款另有规定外,雇主如拒绝按照第(1)款的规定对性骚扰投诉进行调查,应在收到投诉后尽快但无论如何不得迟于三十天内以书面形式将拒绝调查的情况及理由告知投诉人。

(3)尽管有第(2)款的规定,但雇主在下列情况下可拒绝按照第(1)款的要求对任何性骚扰投诉进行调查:

  (a) 此前已对性骚扰投诉进行过调查,且未证明存在性骚扰行为;或者

  (b) 雇主认为有关性骚扰的投诉是无理取闹、恶意中伤或并非出于善意。

(4)任何对雇主拒绝调查其性骚扰投诉不满的投诉人,均可将此事提交给总干事。

(5)总干事在审查根据第(4)款提交给他的事项后——

  (a) 如果他认为该事项应予调查,指示雇主进行调查;或者

  (b) 如果他同意雇主不进行调查的决定,应告知将此事提交给他的人员不再采取进一步行动。

雇主调查结果

81C. 若雇主根据第81B(1)款调查性骚扰投诉后认定性骚扰成立,则——

  (a) 被投诉人为雇员时,应采取纪律处分,包括:

   (i) 无通知解雇;

   (ii) 降级;或

   (iii) 其认为公正适当的较轻处罚(若处以无薪停职,不得超过两周);

  (b) 被投诉人非雇员时,应建议将该人送交其所属的适当纪律机构处理。

向总干事提出的性骚扰投诉

81D.(1)如有人向总干事投诉性骚扰,总干事应评估该投诉,并可指示雇主对投诉进行调查。

(2)雇主在接到根据第(1)款发出的指示后,应就性骚扰投诉进行调查,并在接到指示之日起三十天内向总干事提交调查报告。

(3)若总干事收到的性骚扰投诉所针对的是个体经营者,总干事应按照部长规定的方式自行调查该投诉。

(4)总干事在根据第(3)款对性骚扰投诉进行调查后,应决定性骚扰是否成立,并应尽快将该决定告知投诉人。

(5)尽管有第(3)款的规定,但总干事可拒绝就根据第(3)款收到的任何性骚扰投诉进行调查,如果——

  (a) 此前总干事已对性骚扰投诉进行过调查,且未证明存在性骚扰行为;或者

  (b) 总干事认为有关性骚扰的投诉是无理取闹、恶意中伤或并非出于善意。

(6)若总干事拒绝就根据第(3)款收到的性骚扰投诉进行调查,他应在收到投诉后尽快但无论如何不得迟于三十天内,以书面形式将拒绝调查的决定及理由告知投诉人。

总干事决定的效力

81E.(1)如署长根据第81D (4) 款裁定性骚扰属实,投诉人可即时终止其服务合约。

(2)如果投诉人根据第(1)款终止劳动合同,投诉人有权获得——

  (a) 工资,如同投诉人已发出终止劳动合同的通知;以及

  (b) 终止福利和赔偿金

按照该法案或劳动合同的规定,视具体情况而定。

违法行为

81F. 任何雇主若未能——

  (a) 对根据第81B(1)款提出的性骚扰投诉进行调查;

  (b) 按照第81B(2)款的要求,将拒绝决定及拒绝的理由告知投诉人;

  (c) 在总干事根据第81B(5) (a) 款或第 81D(2)款指示时,对性骚扰投诉进行调查;或者

  (d) 根据第 81D(2)款向总干事提交有关性骚扰的调查报告;

构成违法,一经确认,可处以不超过五万林吉特的罚款。

本部分的适用不以员工工资为条件

81G.(因 A1651 号法案而废止)

关于性骚扰的公告

81H. 雇主须在工作场所显眼处张贴告示,提高对性骚扰的认识。

第十六章
程序

传票送达

82.(1)总干事发出的任何传票,可由向其交付或出示由总干事签署的副本的方式向任何人送达:

但——

  (a) 如果应被传唤的人下落不明,但有其授权接受传票送达的代理人,则向该代理人送达即为有效;

  (b) 如被传唤人下落不明且无获授权代其接受传票送达的代理人,向与其同住的家庭成员(非家仆)中的任何成年人送达传票,应视为有效送达。

(2)当此类传票送达公司时,可采取以下方式送达——

  (a) 将一份由总干事签署的副本留在该公司的注册办事处(如有);

  (b) 将该副本以挂号信的方式寄往公司位于马来西亚境内或境外的主要办公地址;或者

  (c) 通过向该公司的任何董事、秘书或其他主要负责人交付该副本。

(3)当此类传票送达公司时,可向以下人员送达——

  (a) 将一份由总干事签署的副本存放在合伙企业主要营业地点;

  (b) 将该副本以挂号信的方式寄往该公司的主要办公地址,无论该办公地址位于马来西亚境内还是境外;或者

  (c) 向该合伙企业的一名或多名合伙人或在送达时控制或管理该合伙企业在马来西亚主要营业地点业务的任何人交付该副本。

(4)送达传票的人向应受传唤的人或其代理人或其他代其受领的人交付或出示传票副本时,应要求受领人或出示对象在原传票上签收,以示已收到传票。

(5)如果——

  (a) 该人拒绝或无法签署确认书;或者

  (b) 送达人员无法找到应被传唤之人,且无获授权代其接受传票的代理人,亦无其他可送达之人。

送达人员应在被传唤人通常居住的房屋外门上张贴传票副本,然后将原件连同其上所附或所附的回执一并交回总干事,回执上应注明已张贴副本及张贴的情况。

(6)凡依照第(4)款送达传票的人,均须在所有此类情况下,在原传票上批注或附上,或促使在原传票上批注或附上一份送达回证,说明送达传票的时间和方式。

(7)当根据第(5)款送达传票的回执被送回时,如果该回执未经送达人的宣誓书予以核实,总干事应就送达方式询问该人并可就此事进行他认为适当的进一步调查,并应宣布传票已适当送达,或者下令进行他认为适当的送达;如果回执已由宣誓书予以核实,总干事可就送达方式询问该人并可就此事进行他认为适当的进一步调查,并应宣布传票已适当送达,或者下令进行他认为适当的送达。

(8)当局长确信有理由相信应被传唤的人故意躲避以逃避传唤,或者由于其他任何原因传票无法以通常方式送达时,局长可下令将传票副本张贴于局长办公室内或附近的显眼位置,以及该人最后已知居住的房屋的显眼部位,或者以局长认为合适的其他方式送达,或者可下令以在《宪报》及局长认为合适的当地报纸上刊登公告的方式替代送达传票。

(9)根据总干事的命令所进行的替代送达服务,应与直接向被传唤人当面送达具有同等效力。

(10)凡依总干事命令以其他方式送达通知时,总干事应确定被传唤人应到庭的时间,该时间由总干事酌情决定。

(11)总干事根据本法所赋予的权力作出并发出的任何书面命令或通知,均可按传票送达的方式送达,除第(10)款外,本条的其他规定适用于此类命令或通知的送达。

马来西亚与新加坡之间就传票、令状及命令的送达、执行和强制执行互惠规定的制定权

83. 如果部长确信新加坡共和国现行的任何立法已就根据本法发出或作出的传票、令状或命令在新加坡共和国的送达、执行或强制执行作出安排,他可依据本法制定规章——

  (a) 规定向新加坡共和国送达此类传票、令状和命令的程序,以及执行或强制执行的程序,并明确在何种情况下任何此类传票应被视为已送达;

  (b) 就新加坡共和国根据其境内现行的相应或类似立法所发出或作出的传票、令状或命令在马来西亚的送达、执行或强制执行作出对等规定。

管辖权

84.(1)尽管有1948年《下级法院法》(第92号法令)的规定,但任何人因违反本法而应受的处罚,可由受损害的人或总干事或总干事书面授权的任何人向刑事法庭或一级地方法官法庭提出控诉而予以追缴。

(2)尽管有任何成文法的规定与之相悖,但一级裁判法院仍对根据本法所犯的任何罪行拥有审判权,并可对任何此类罪行判处全部刑罚。

检控

85. 对于根据本法或根据本法制定的任何法规所构成的违法,未经检察官书面同意,不得提起公诉。

出庭权

85A. 总干事或经总干事书面授权的任何官员有权在任何地方法院或巡回法院就根据本法或依据本法制定的任何规例提起的或由此引起的任何民事诉讼中出庭并陈述意见;该权利应包括有权在任何此类诉讼中代表雇员出庭。

法院民事管辖权的保留条款

86. 本法任何规定均不得解释为妨碍任何雇主或雇员就任何劳动合同的违约或不履行行为向法院提起诉讼,但须以未根据第69条或第69F条或第81D(4)款向总干事提起诉讼,或虽已提起但已撤回为前提。

法院民事管辖权的保留条款

87. 根据本法,任何法院在判处罚款或强制支付由保释金担保的款项时,如认为适当,可指示将所收罚款或款项的全部或部分支付给提出申诉的一方。

法院对雇员应得款项的支付令

87A.(1)如雇主因违反本法有关支付工资或应支付给雇员的任何其他款项的规定而被定罪,对其定罪的法院可命令该雇主向雇员支付与该罪行有关的任何应付款项。

(2)如雇主未遵守根据第(1)款作出的命令,雇员可向法院申请,法院应签发执行令,以雇主的财产抵偿根据该款应支付的款项,执行方式如下:

  (a) 通过扣押并出售雇主的财产以实现债权,依照2012年《法院规则》 [P.U. (A) 205/2012]中规定的执行程序进行,且不论命令中的金额大小,该执行程序均适用,但须作相应修改。或者

  (b) 以与《刑事诉讼法》[第 593 号法令]第 283 条所规定的罚款相同的方式。

监禁的效力

88. 自根据本法因未缴纳任何罚款及其经法院判决应支付的费用而被判处监禁之日起,法院所判令支付的金额应视为已清偿完毕,该判决应予以撤销。

负责听证调查的总干事因法定原因无法继续履职的情形

89. 凡总干事为调查本法所涉任何事项而记录证据或作备忘录,而因死亡、调任或其他原因无法完成调查时,总干事的继任者或其他官员可将该证据或备忘录视为其本人所记录或所作,并从总干事停止调查时的阶段继续进行调查。

根据本法行事的官员视为公职人员

90. 就本法而言,总干事及根据本法委任或代任的任何其他官员,均应视为《刑法典》(第 574 号法令)所指的公职人员。

对官员的保护

90A. 任何法院均不得受理、提起、立案或维持针对以下情形的诉讼:

  (a) 总干事、副总干事或根据本法正式委任的任何其他官员,因其为实施本法而下令或采取的任何行动;以及

  (b) 任何其他因该总干事、副总干事或根据本法正式委任的任何其他官员的命令、指示或指令而作出或声称作出任何行为的人。

如果该行为是出于善意,并且基于合理相信其对于预期目的而言是必要的。

第十七章
违法行为及处罚

强迫劳动

90B. 任何雇主威胁、欺骗或强迫雇员从事任何活动、服务或工作,并阻止该雇员离开从事该活动、服务或工作的场所或区域,即属违法,一经确认,可处不超过十万元罚款,或不超过两年监禁,或两者兼施。

第三及第四章项下的违法行为

91. 任何雇主如果——

  (a) 未在第19条、第20条和第21条规定的期限内向任何雇员支付应得工资或赔偿金;

  (b) 向任何雇员预付超出第22条所允许数额的工资;或者

  (c) 从雇员的工资中扣除除第24条授权的扣除项目以外的款项,

即为违法。

第五章项下的违法行为

92. 任何雇主如果——

  (a) 支付工资、在劳动合同中施加任何条件、进行任何扣除或收取任何款项违反第25条、第25A条、第26条、第27条或第28条的规定;或者

  (b) 违反第29条的规定,向任何雇员提供作为其劳动合同条款之一的任何便利、服务或任何含酒精饮料,

  (c) (已由第 A1026 号法案废除),

即为违法。

第八章项下的违法行为

93. (因 A1651 号法案而废止)

第九章项下的违法行为

94. 任何雇主如果——

  (a) 未向其雇用的符合第九章规定有权享受产假的女雇员准予产假;

  (b) 未向其雇用的有权根据第九章领取生育津贴的女雇员或其指定人或其个人合法代表支付生育津贴;

  (c) 未按照第38条规定的方式支付生育津贴;或者

  (d) 违反第42条或第44条,

即为违法,并且——

  (aa) 若被认定为 (a) 项所述违法行为,法院可命令其向相关女性雇员支付该雇员根据第九章有权享有的产假津贴,用于补偿该女性雇员在第37(1)(a) 项所述符合资格期间内工作的每一天。此项命令支付的产假津贴应与其应得工资分别计算,且法院命令支付的产假津贴金额可按法院判处罚金的方式追缴;及

  (bb) 若被认定为 (b) 项所述违法行为,法院可命令其向相关女性雇员支付该雇员根据第九章有权享有的产假津贴,且法院命令支付的产假津贴金额可按法院判处罚金的方式追缴。

95. (由 *Act 1966 年第 40 号法令废除)

96. (由 *Act 1966 年第 40 号法令废除)

第十三章项下的违法行为

97. 任何雇主如果——

  (a) 未依照第61条的规定保存登记册,或者未将登记册保存至少六年;

  (b) 毁坏、篡改或损毁第 (a) 款所指的登记册,或致使或允许该登记册被毁坏、篡改或损毁;

  (c) 未遵守根据第62条制定的任何规定;

  (d) 无合理理由(其应承担举证责任)未向总干事提交根据第63条规定的报表,或者明知报表中有任何虚假内容仍予以提交;或者

  (e) 作为任何适用第64条规定的不动产、矿山或工厂的所有者,未能遵守该条的要求,

即为违法。

第十四章项下的违法行为

98. 任何以下列方式行事的人——

  (a) 拒绝总干事根据第十四章行使权力进入任何场所或场所的任何部分;

  (b) 袭击、妨碍、阻挠或延误总干事进入其有权进入的任何场所或场所的任何部分;

  (c) 向总干事提供其明知或有理由相信为虚假的信息;或者

  (d) 未能出示、隐匿或企图隐匿其可能被要求根据第十四章出示的任何文件,或妨碍或阻挠总干事获取该文件,

即为违法。

第十五章项下的违法行为

99. 任何雇主阻止或企图阻止任何雇员根据第十五章的规定向总干事出庭,即属违法。

一般处罚

99A. 任何人违反本法或根据本法制定的任何法规、命令或其他附属立法的规定,而该规定未设处罚的,一经确认,可处不超过五万林吉特的罚款。

关于休息日、加班、节假日、年假和病假方面的违规或不履行规定的处罚措施

100.(1)任何雇主若未向其雇员支付其在休息日工作的工资,或支付的工资低于第60条规定的标准,即属违法,一经确认,法院可判令其向相关雇员按第60条规定费率支付每个休息日工作的应得工资,该工资金额可按法院判处罚金的方式追缴。

(2)任何雇主如未向其雇员支付本法或根据本法制定的附属法例所规定的任何超时工资,即属违法,一经确认,法院可判令该雇主向有关雇员支付应得的超时工资,而法院判令支付的超时工资金额可按法院所施加罚款的方式追讨。

(3)任何雇主如未按照第60D条的规定向其雇员支付工资,即属违法,一经确认,法院可判令其向有关雇员支付其在任何此类假日所做工作的应得工资,该工资数额应按照第60D条规定的标准支付,且法院判令支付的工资数额可按法院所科处的罚款予以追讨。

(4)任何雇主如未依第60E条的规定给予其任何雇员年假或年假的任何部分,即属违法,一经确认,法院可判令该雇主向有关雇员支付未给予年假期间的正常工资率,该判令所定的款项除雇员在该等期间工作所得工资外另行支付,且法院判令支付的款项可按法院所科罚款的方式追讨。

(5)任何雇主如未依第60F条的规定给予其雇员病假或支付病假工资,即属违法,一经确认,法院可判令其向有关雇员支付按第60F条规定的每日病假工资,法院判令支付的金额可按法院所科处的罚款予以追讨。

涉及调查或检查的违法行为

101. 在总干事或依法行使总干事权力的任何官员根据本法进行的任何调查、检查、进入或视察中,任何人对上述调查、检查、进入或视察犯有《刑法典》第十章所述的任何罪行,一经确认,应按该章的规定予以惩处。

和解处理权

101A.(1)总干事、副总干事或经总干事书面授权的任何官员,经检察官书面同意,可对任何人违反本法或根据本法制定的任何规例的行为作出和解。

(2)总干事、副总干事或经总干事书面授权的任何官员,在其认为适当的情况下,可与违法行为人达成和解,向其发出书面提议,提议其在提议中所指明的时间内向总干事、副总干事或经总干事书面授权的任何官员支付提议中所指明的金额,但该金额不得超过该人如被判令违法应承担的最高罚款(包括如属持续性违法的每日罚款)的百分之五十。

(3)根据第(2)款提出的提议可在违法行为发生后、对该违法行为提起公诉前的任何时间作出,若在提议中所指明的期限内或在总干事、副总干事或经总干事书面授权的任何官员所批准的延长期限内未支付提议中所指明的金额,则可在其后任何时间对接受提议的人提起对该违法行为的公诉。

(4)凡根据第(2)款对违法行为作出和解处理的——

  (a) 对于向其提出和解提议的人所犯的罪行,此后不得提起诉讼;

  (b) 与该违法行为有关而被扣押的任何书籍、登记册或文件应立即予以归还。

(5)根据第(2)款的规定支付给总干事、副总干事或总干事书面授权的任何官员的任何款项,均应存入联邦统一基金并成为该基金的一部分。

法人团体等的违法行为

101B. 如本法所规定的违法行为系由法人团体、合伙企业、社团或工会所为,

  (a) 对于法人团体而言,任何在该法人团体实施违法行为时担任董事、经理或其他类似职务的人员;

  (b) 在合伙企业的情况下,违法行为发生时合伙企业中的每一位合伙人;以及

  (d) 在社团或工会的情况下,于违法发生时担任该社团或工会职务的每一位负责人,

应被视为违法,并可在同一诉讼程序中与法人团体、合伙企业、社团或工会共同或分别被起诉。

关于雇员及雇主的推定

101C.(1)在本法项下违法行为的任何法律程序中,如不存在与附表一任何类别雇员相关的书面劳动合同,在下列情况下,除非有相反证据证明,否则应推定某人为雇员——

  (a) 其工作方式受他人控制或指导;

  (b) 其工作时间受他人控制或指挥;

  (c) 由他人提供工具、材料或设备为其执行工作的;

  (e) 其工作构成他人业务不可分割的一部分;

  (e) 其工作完全是为了他人的利益而进行的;或者

  (f) 其收入主要来源于定期为其所做工作而获得的报酬。

(2)就第(1)款而言,在下列情况下,除非有相反证据证明,否则应推定某人为雇主——

  (a) 在其控制或指挥他人工作方式的情况下;

  (b) 在其控制或安排他人工作时间的情况下;

  (c) 他向他人提供工具、材料或设备以执行工作;

  (d) 当他人工作构成其业务不可分割的一部分时;

  (e) 另一人为其单独提供服务的情形;或者

  (f) 他是否为他人所做工作支付报酬。

(3)第(2)款所述当事人包括其代理人、经理或代管人。

第十八章
细则

细则

102.(1)部长可随时制定必要或适宜之条例,以充分落实本法规定,或更好、更便利地实施本法条款。

(2)在不损害前述条文的一般性原则下,部长可制定涉及以下事项的细则——

  (a) 限制根据第3(2)款任命的官员的权力;

  (b) (已由 A1651 号法案废除)

  (c) 规定女雇员在符合条件期间有权享受的生育津贴的比率;

  (d) 规定雇主向因怀孕或分娩经注册医生证明患病而缺勤的女雇员发出的解雇通知最长有效期;

  (da)(已省略)

  (e) (已由1966年第40号法令废除)

  (f) 规定员工有权离岗用餐的时间以及有权或必须离岗休息的时间;

  (fa) 关于休息日的规定事项;

  (fb) 有关灵活工作安排的事项的规定;

  (g) 规定根据本法须保存、发出或作出的任何登记册、传票或命令的格式;

  (h) 规定根据本法在马来西亚发出或作出的传票、令状和命令在新加坡共和国送达或执行的程序,并就新加坡共和国发出或作出的传票、令状和命令在马来西亚的送达或执行作出规定;

  (i) 规定提出索赔申请、根据第69条和第69F条进行的诉讼程序以及获取根据第十五章和第十五A章记录的证据笔录副本所需支付的费用;

  (j) 对不遵守或违反根据本条制定的任何规章的行为规定处罚;

  (k) (已由第 A1651 号法案删除)

  (l) 规定根据第十五A章对性骚扰投诉进行调查的程序;

  (m) 规定雇员的服务条款与条件。

第十九章
废除及保留

废除及保留

103. 本法令废除附表二第一栏和第二栏所列明的成文法,废除范围以该附表第三栏所载为准。

但凡根据本法废止的任何成文法所作出的任何委任,均应视为根据本法作出的委任。

此外,凡其他成文法或合同、文书中对已废止成文法条款的引用,只要该条款与本法相应规定不相抵触,应解释为对相应条款的引用。

 

附表一具体列举了本马来西亚劳动法案中部分规定不适用于部分雇员的情况。

 

具体列举了马来西亚劳动法案对过去部分法律做出的废除规定,附表二第一栏和第二栏列明成文法,附表二第三栏载明废除范围。

来源:马来西亚半岛人力部(JTKSM)官网
本翻译文本暂未校阅,仅供参考;如需原文,请联系我们

Scroll to Top